HOME   LIST
‹–   –›

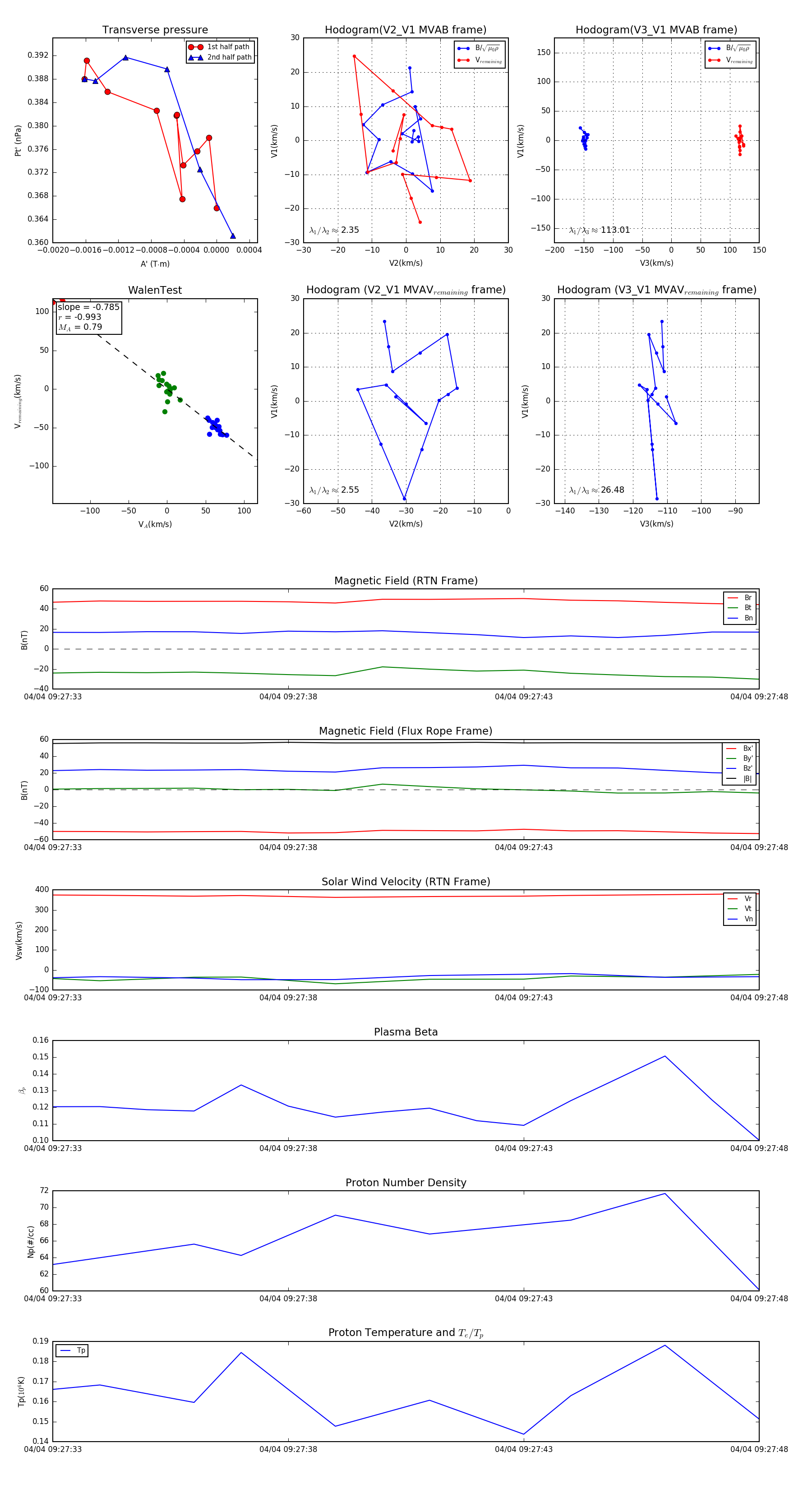
Flux Rope in 2024

Flux Rope Event 2024-04-04 09:27:33 ~ 2024-04-04 09:27:48 (16 seconds)


plot