HOME   LIST
‹–   –›

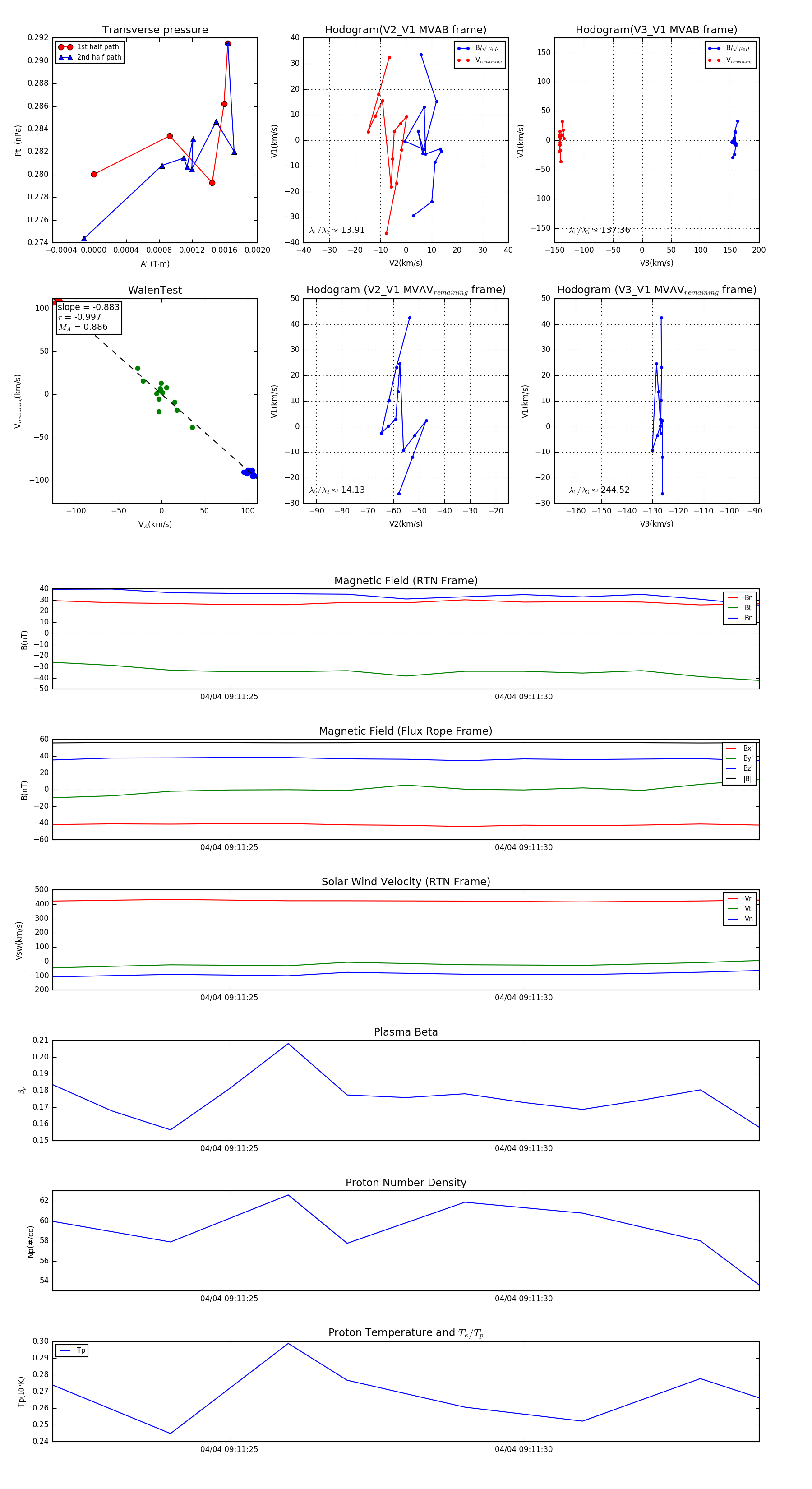
Flux Rope in 2024

Flux Rope Event 2024-04-04 09:11:22 ~ 2024-04-04 09:11:34 (13 seconds)


plot