HOME   LIST
‹–   –›

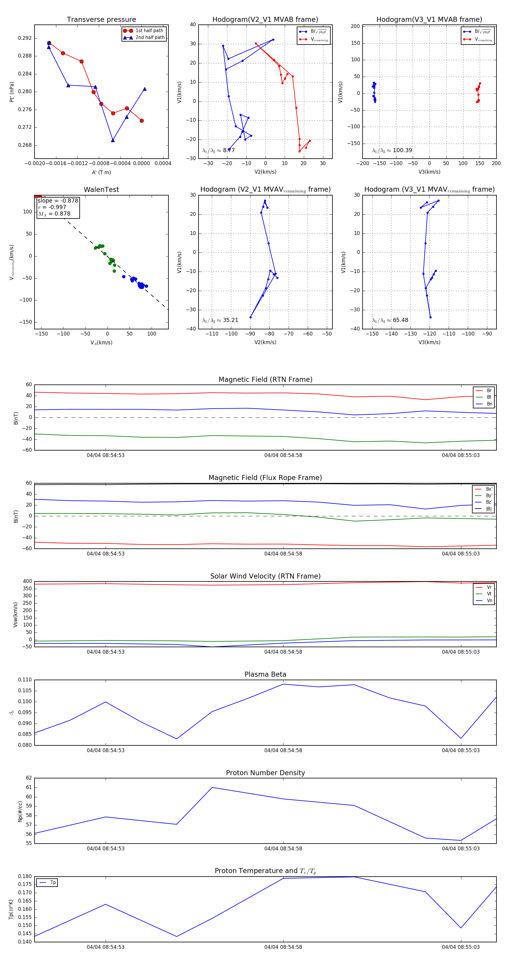
Flux Rope in 2024

Flux Rope Event 2024-04-04 08:54:51 ~ 2024-04-04 08:55:04 (14 seconds)


plot