HOME   LIST
‹–   –›

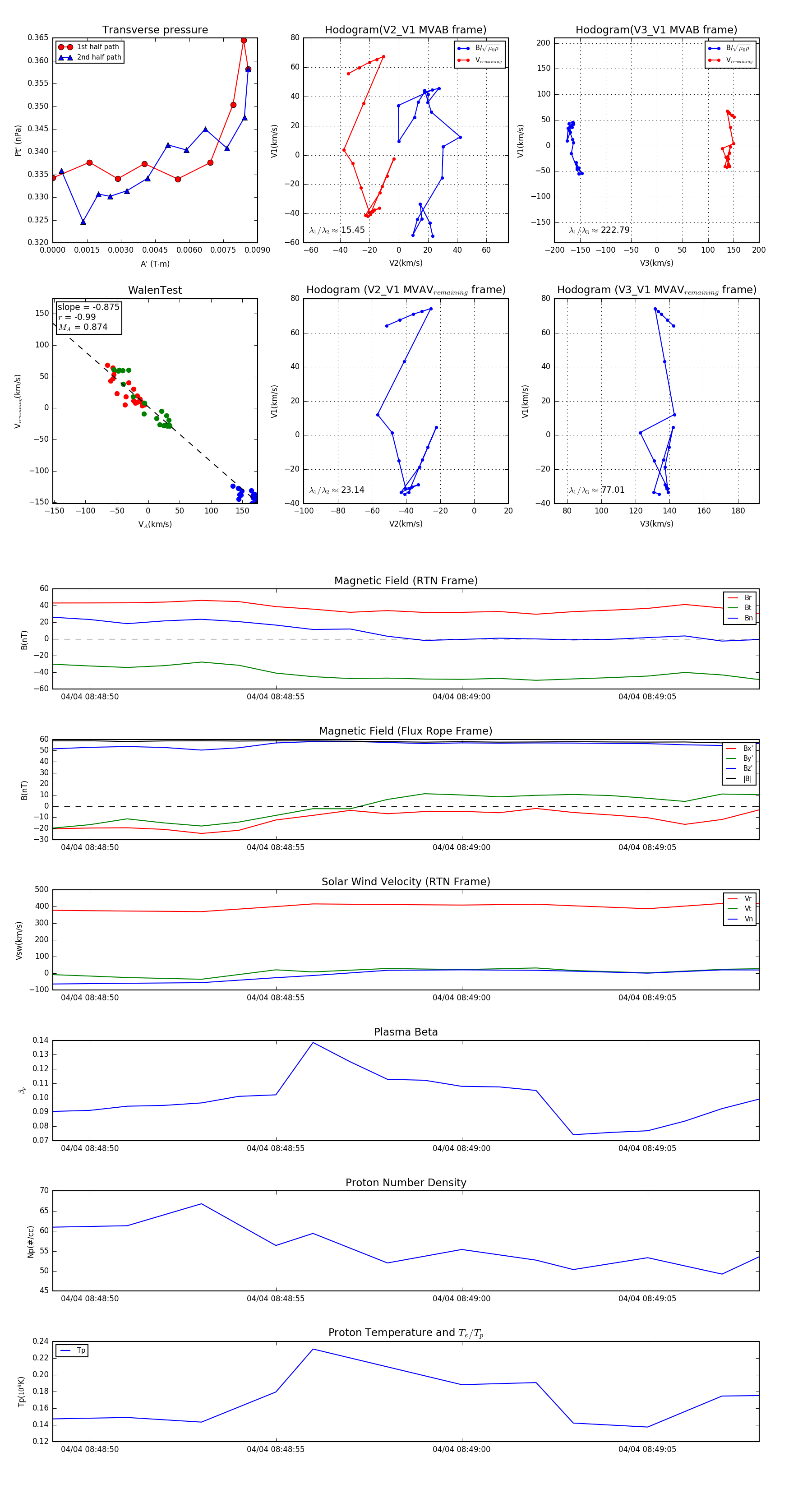
Flux Rope in 2024

Flux Rope Event 2024-04-04 08:48:49 ~ 2024-04-04 08:49:08 (20 seconds)


plot