HOME   LIST
‹–   –›

Flux Rope in 2024

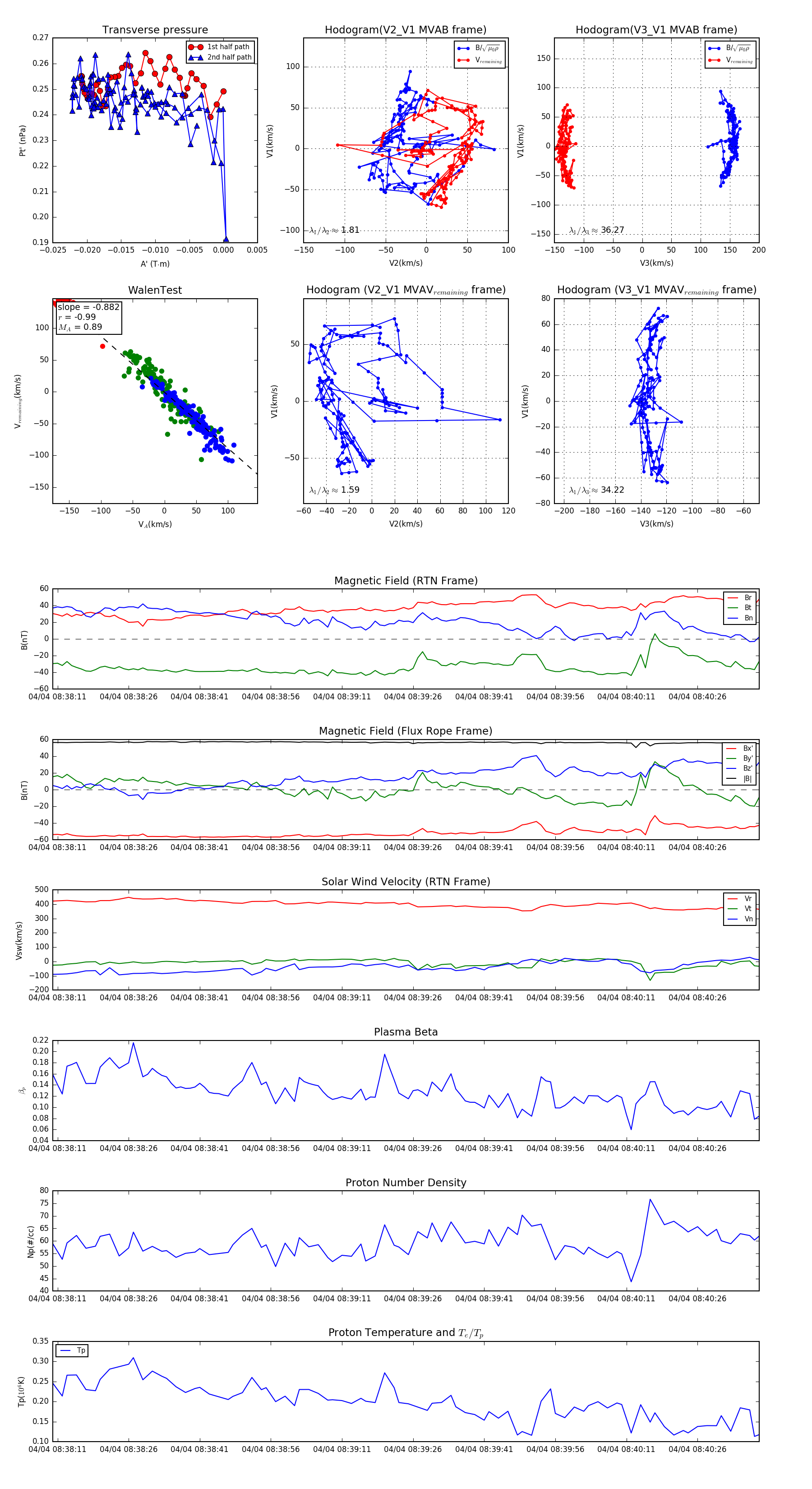
Flux Rope Event 2024-04-04 08:38:10 ~ 2024-04-04 08:40:39 (150 seconds)


plot