HOME   LIST
‹–   –›

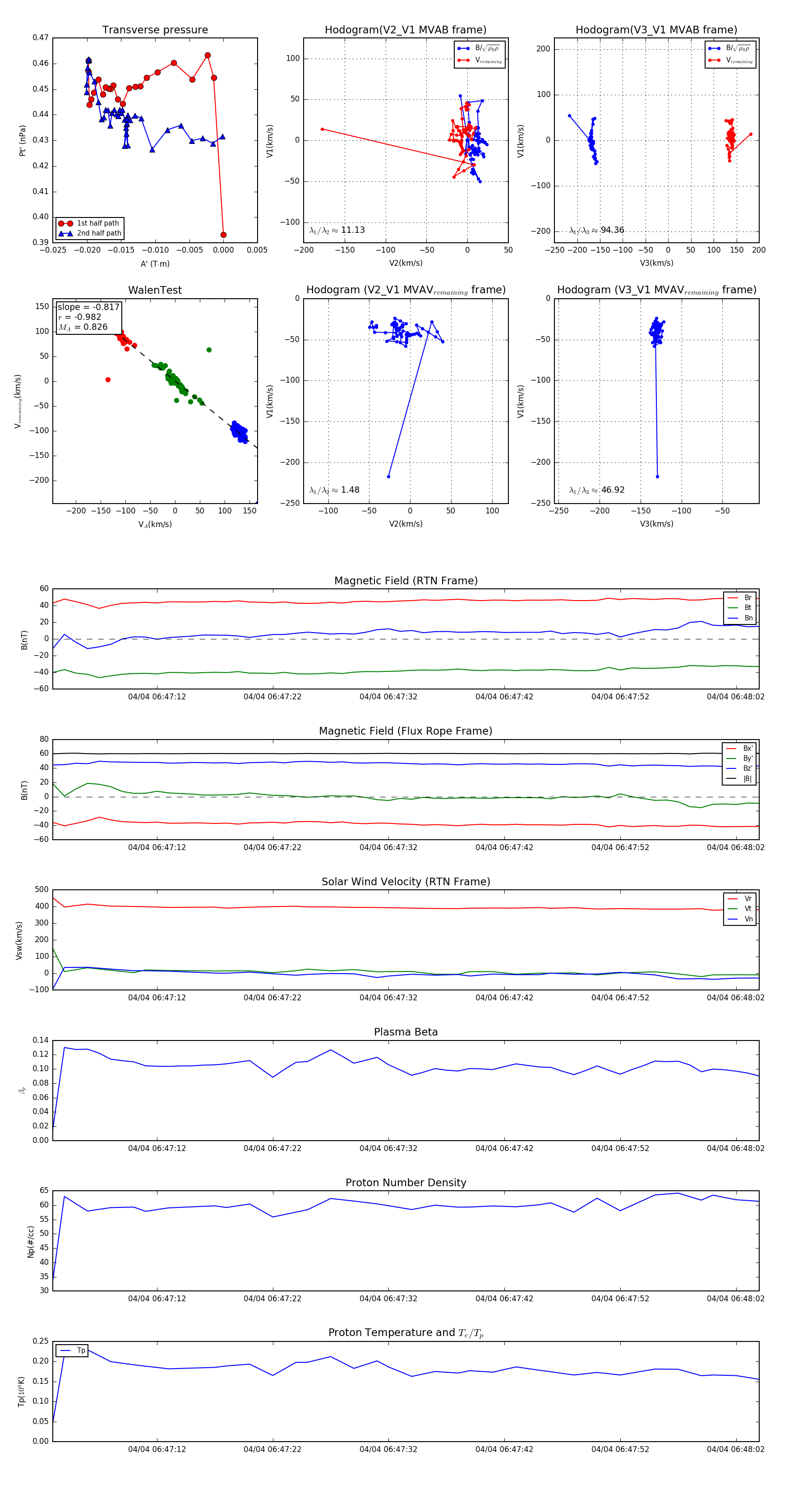
Flux Rope in 2024

Flux Rope Event 2024-04-04 06:47:03 ~ 2024-04-04 06:48:04 (62 seconds)


plot