HOME   LIST
‹–   –›

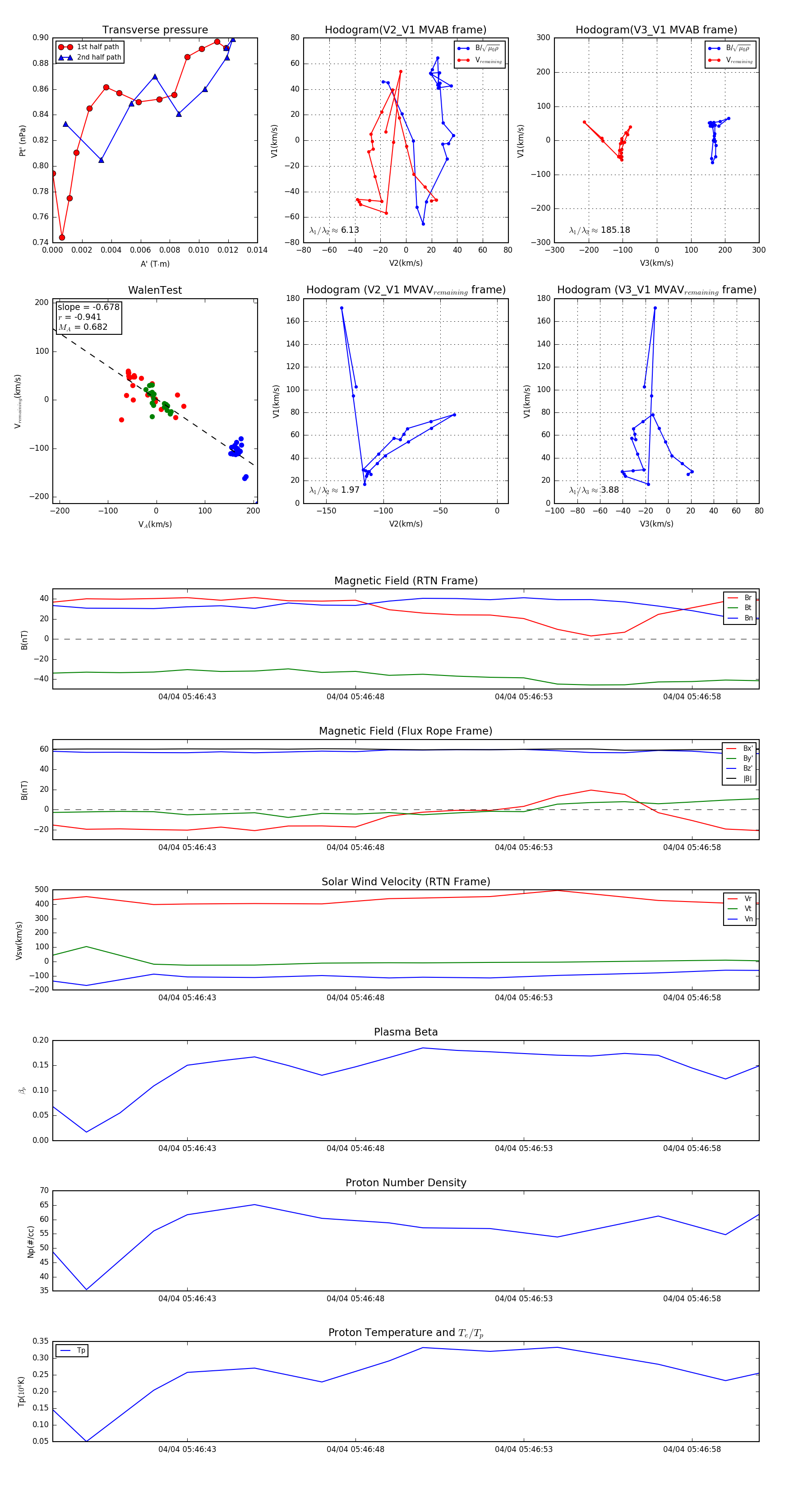
Flux Rope in 2024

Flux Rope Event 2024-04-04 05:46:39 ~ 2024-04-04 05:47:00 (22 seconds)


plot