HOME   LIST
‹–   –›

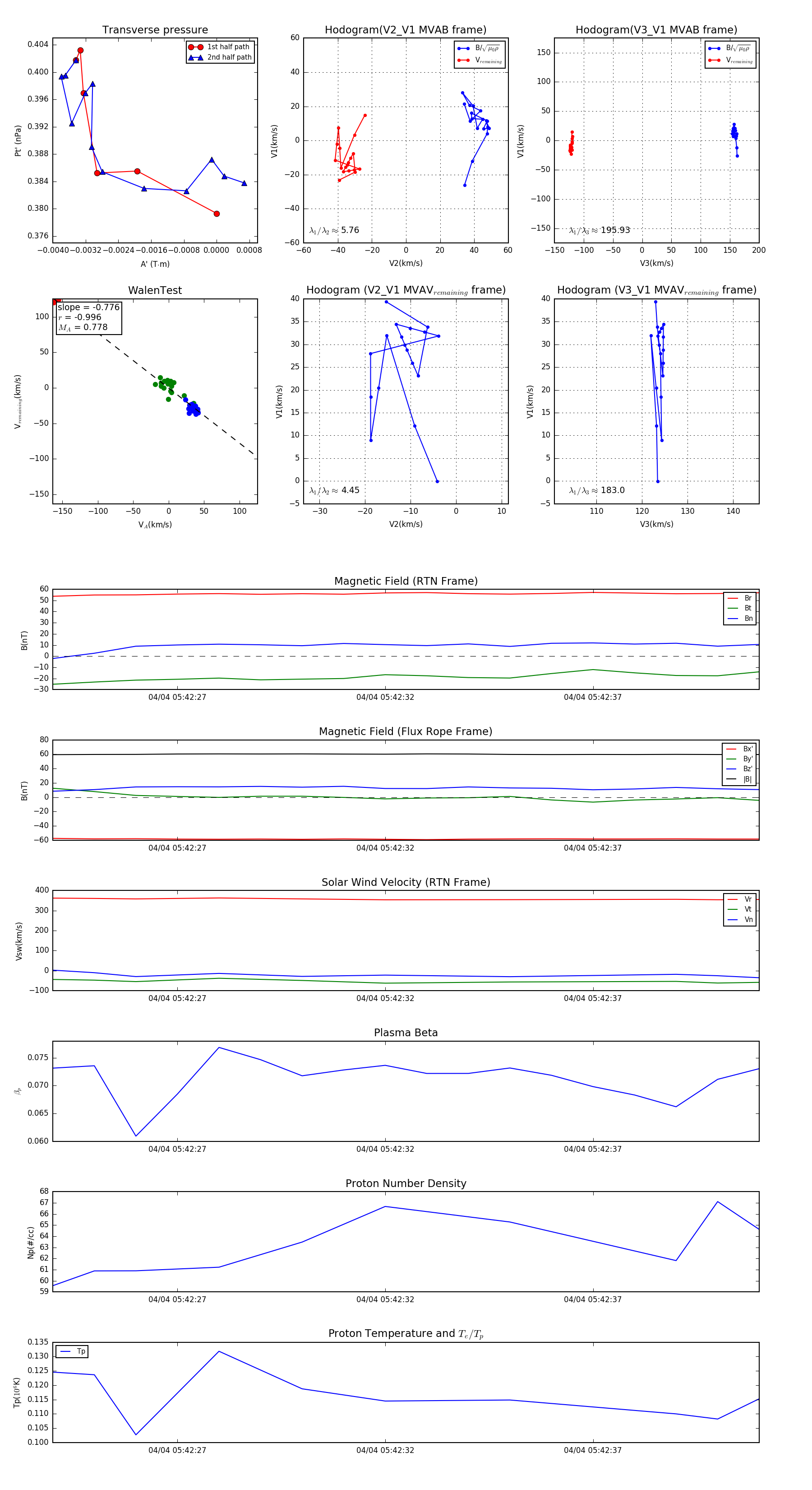
Flux Rope in 2024

Flux Rope Event 2024-04-04 05:42:24 ~ 2024-04-04 05:42:41 (18 seconds)


plot