HOME   LIST
‹–   –›

Flux Rope in 2024

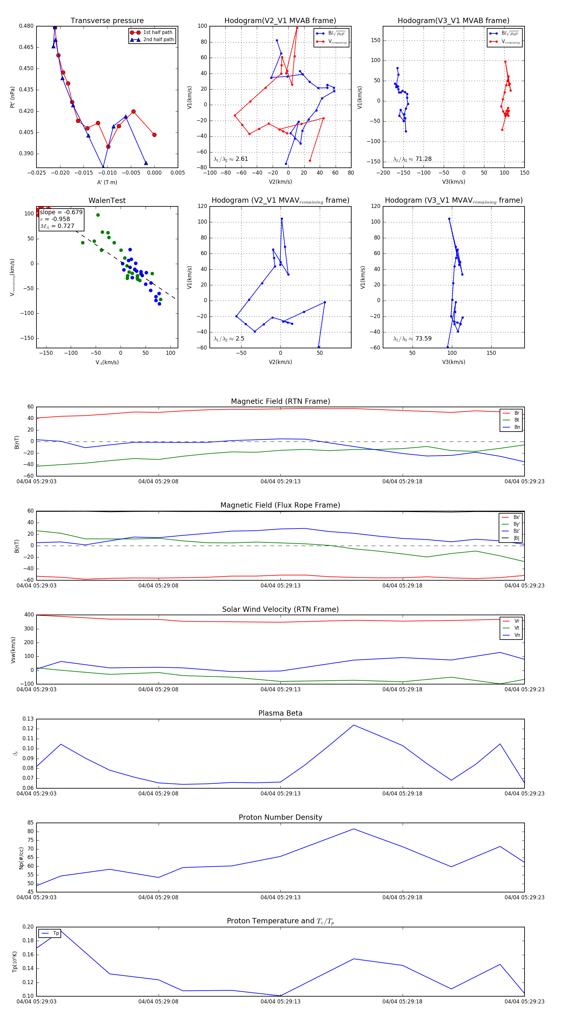
Flux Rope Event 2024-04-04 05:29:03 ~ 2024-04-04 05:29:23 (21 seconds)


plot