HOME   LIST
‹–   –›

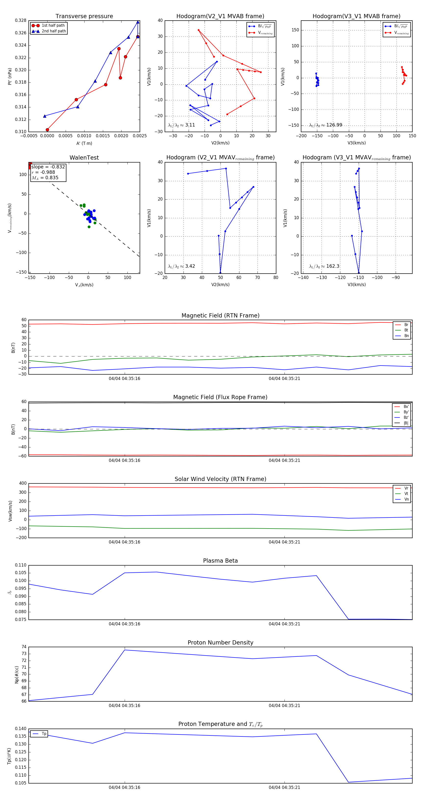
Flux Rope in 2024

Flux Rope Event 2024-04-04 04:35:13 ~ 2024-04-04 04:35:25 (13 seconds)


plot