HOME   LIST
‹–   –›

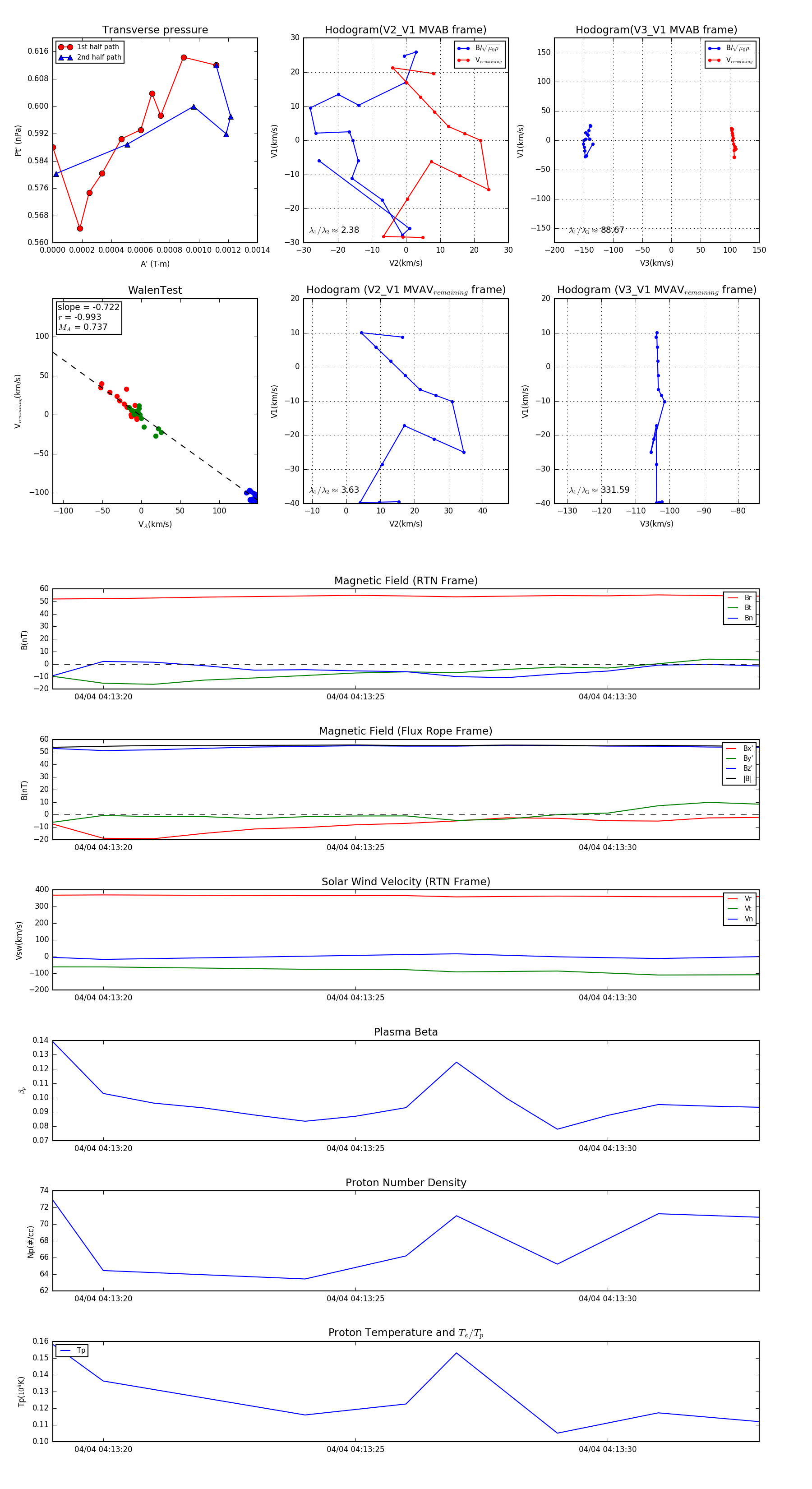
Flux Rope in 2024

Flux Rope Event 2024-04-04 04:13:19 ~ 2024-04-04 04:13:33 (15 seconds)


plot