HOME   LIST
‹–   –›

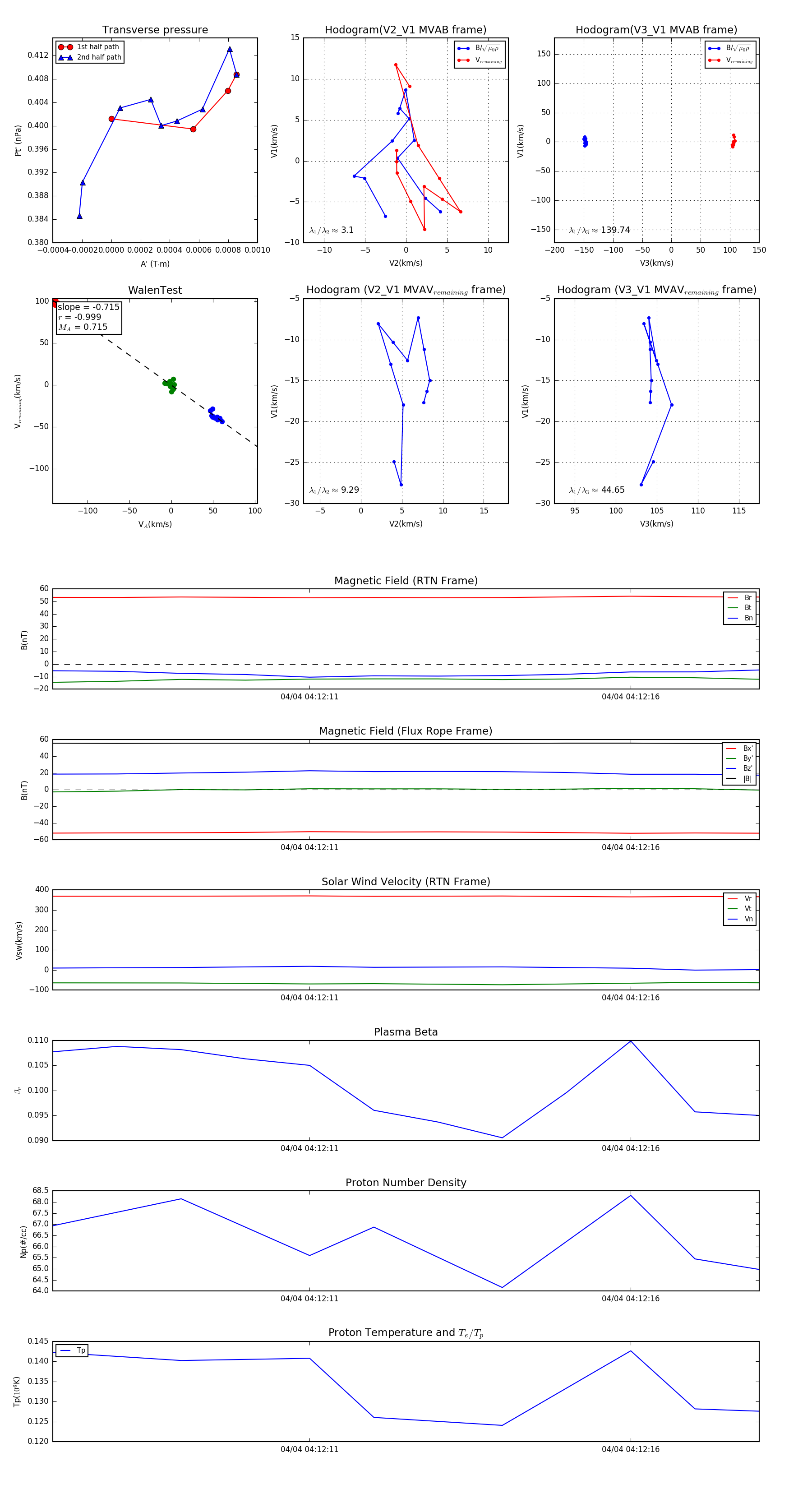
Flux Rope in 2024

Flux Rope Event 2024-04-04 04:12:07 ~ 2024-04-04 04:12:18 (12 seconds)


plot