HOME   LIST
‹–   –›

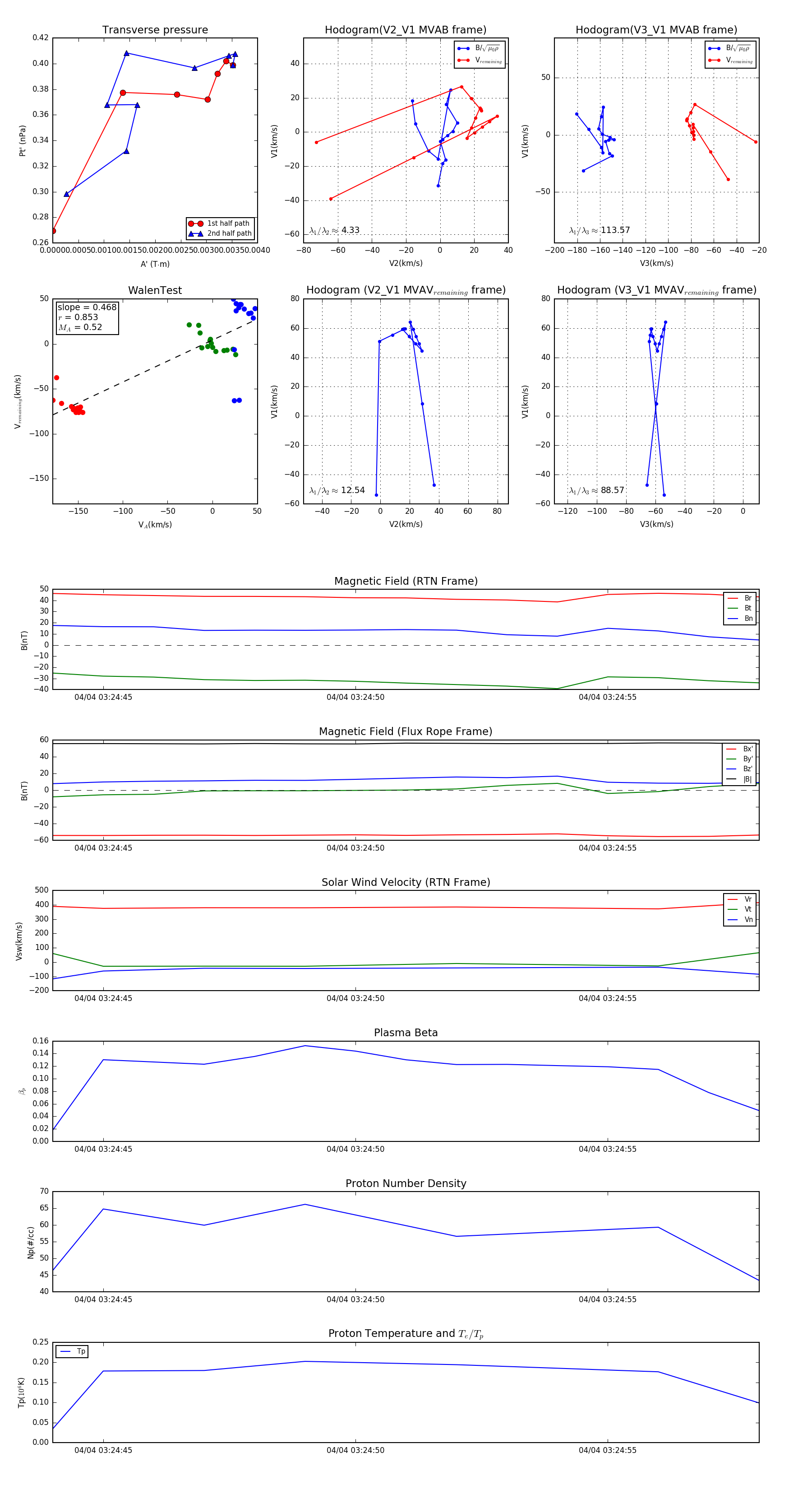
Flux Rope in 2024

Flux Rope Event 2024-04-04 03:24:44 ~ 2024-04-04 03:24:58 (15 seconds)


plot