HOME   LIST
‹–   –›

Flux Rope in 2024

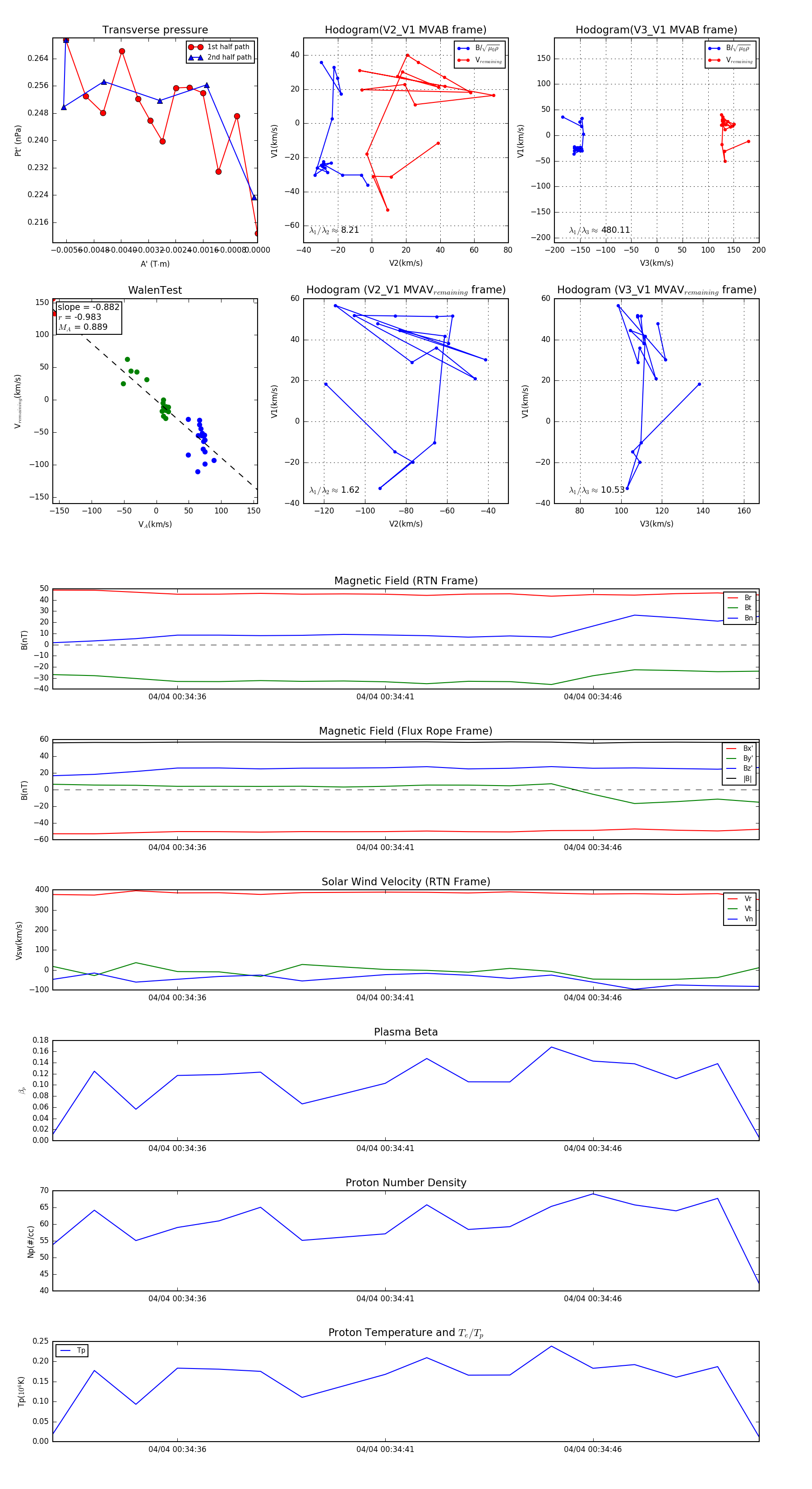
Flux Rope Event 2024-04-04 00:34:33 ~ 2024-04-04 00:34:50 (18 seconds)


plot