HOME   LIST
‹–   –›

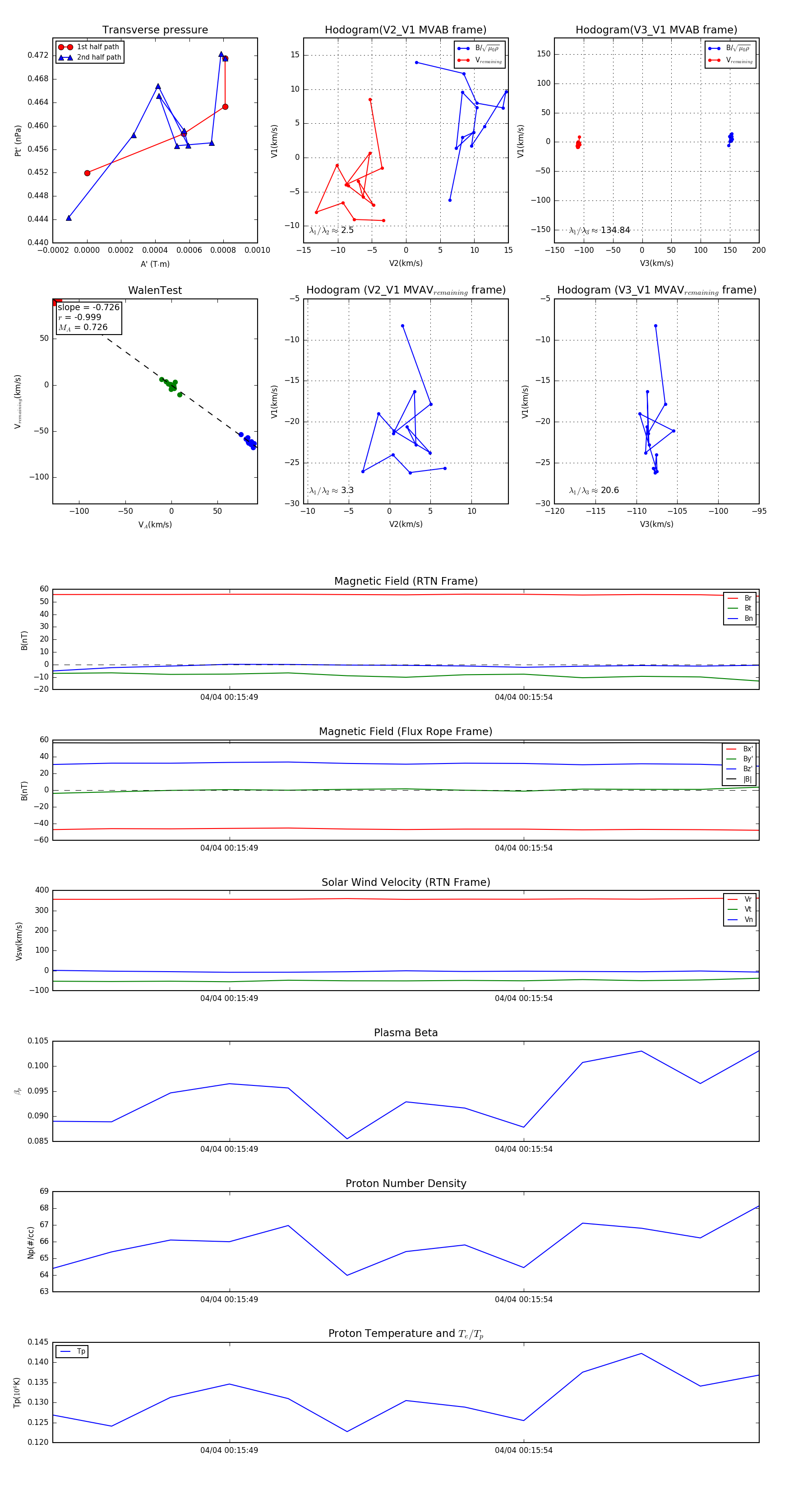
Flux Rope in 2024

Flux Rope Event 2024-04-04 00:15:46 ~ 2024-04-04 00:15:58 (13 seconds)


plot