HOME   LIST
‹–   –›

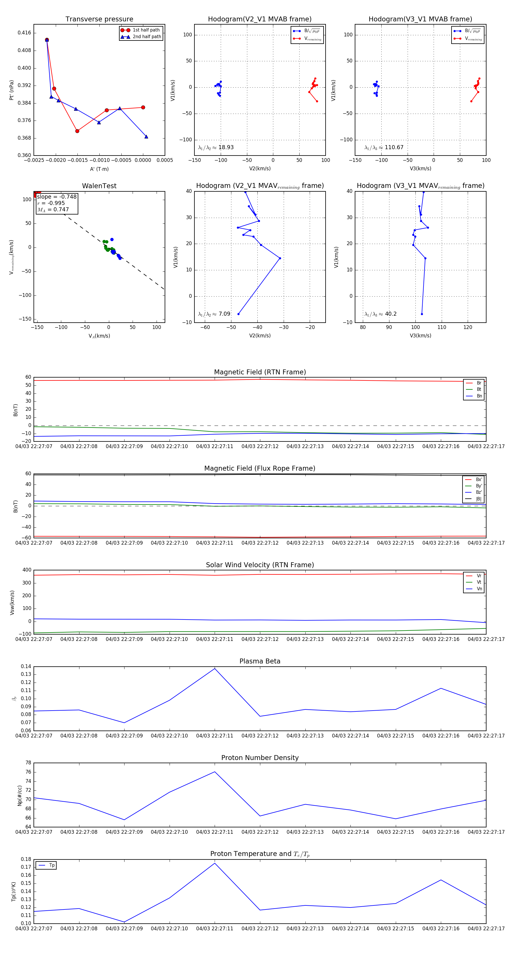
Flux Rope in 2024

Flux Rope Event 2024-04-03 22:27:07 ~ 2024-04-03 22:27:17 (11 seconds)


plot