HOME   LIST
‹–   –›

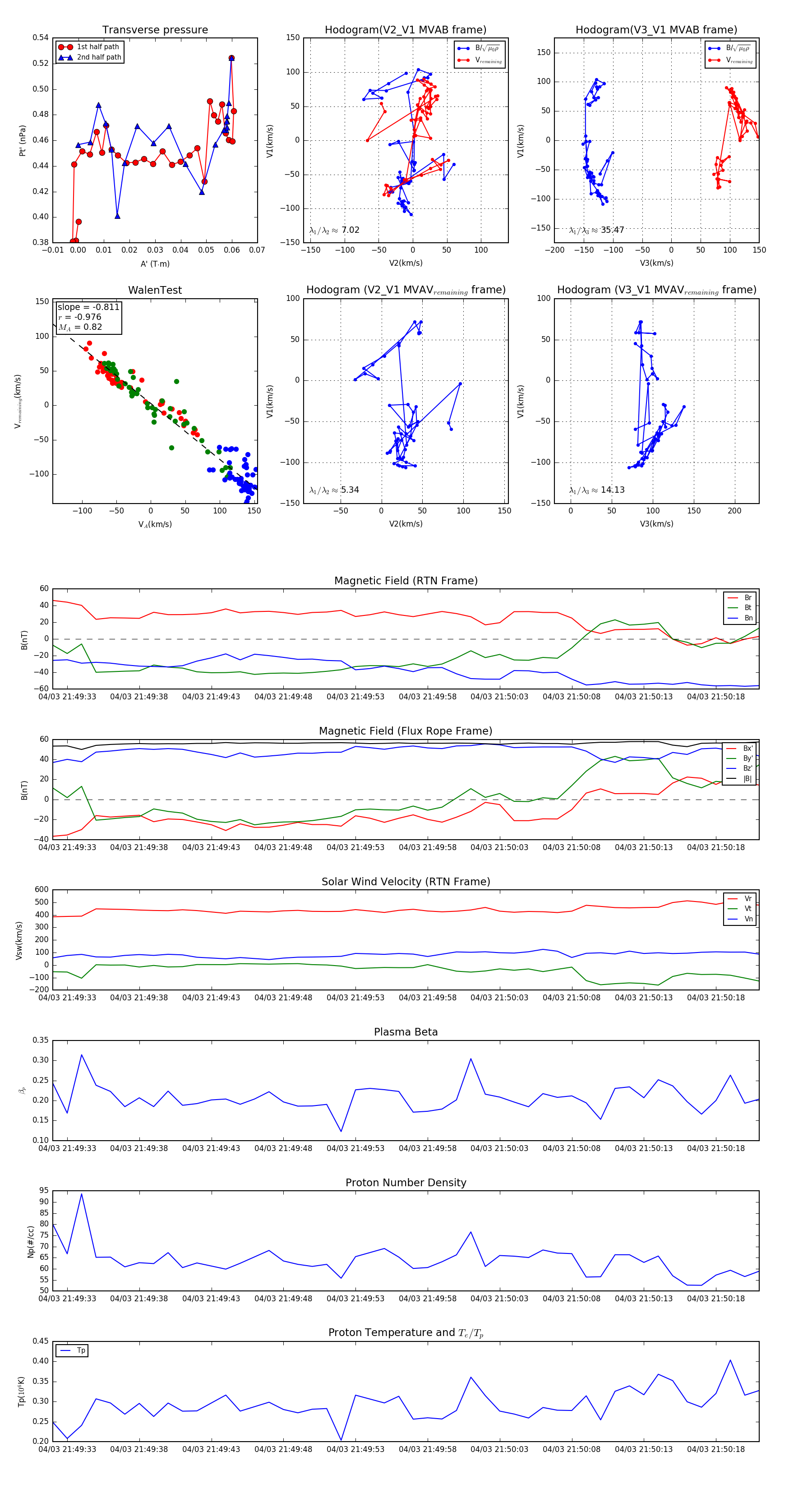
Flux Rope in 2024

Flux Rope Event 2024-04-03 21:49:32 ~ 2024-04-03 21:50:21 (50 seconds)


plot