HOME   LIST
‹–   –›

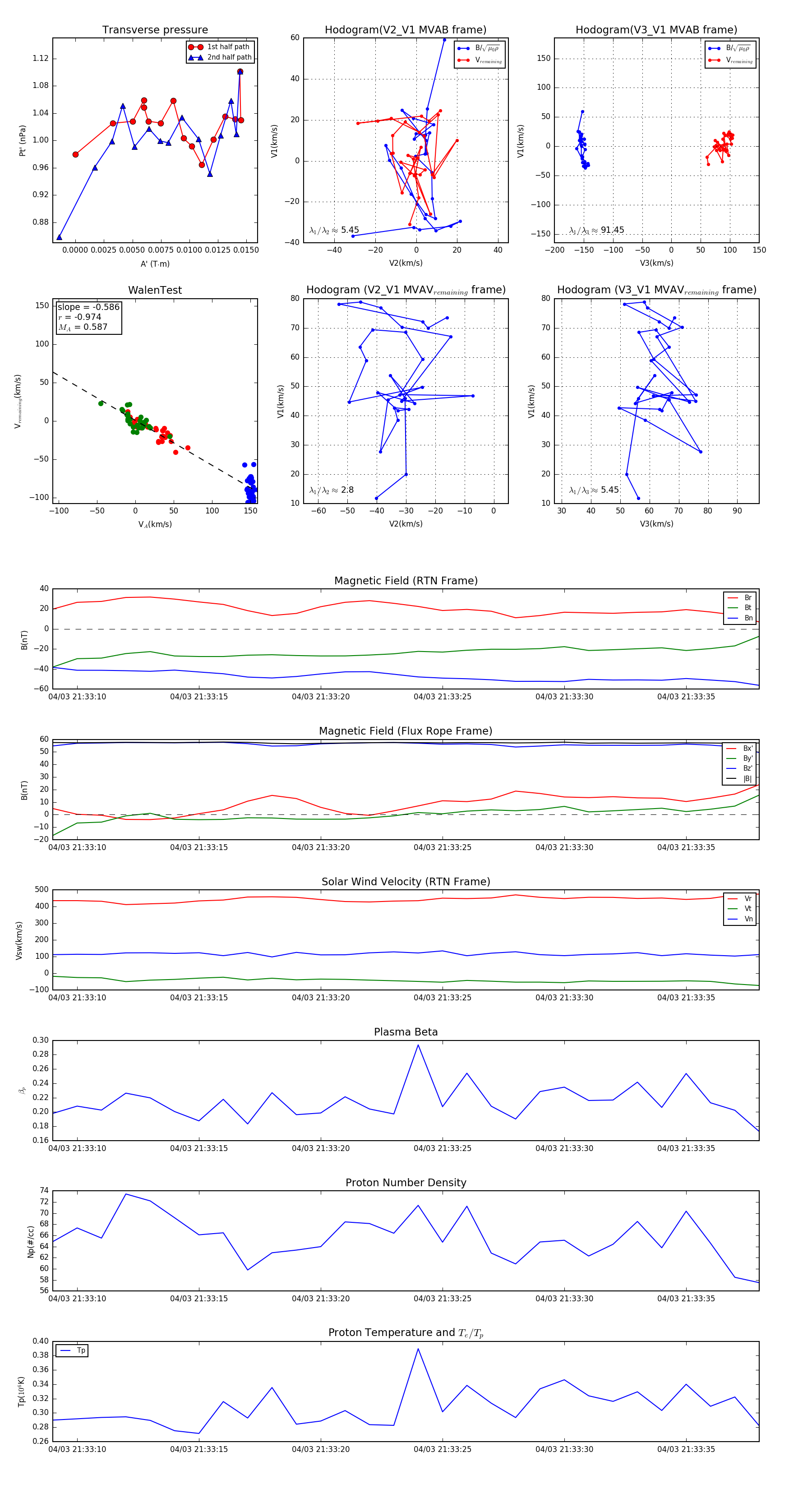
Flux Rope in 2024

Flux Rope Event 2024-04-03 21:33:09 ~ 2024-04-03 21:33:38 (30 seconds)


plot