HOME   LIST
‹–   –›

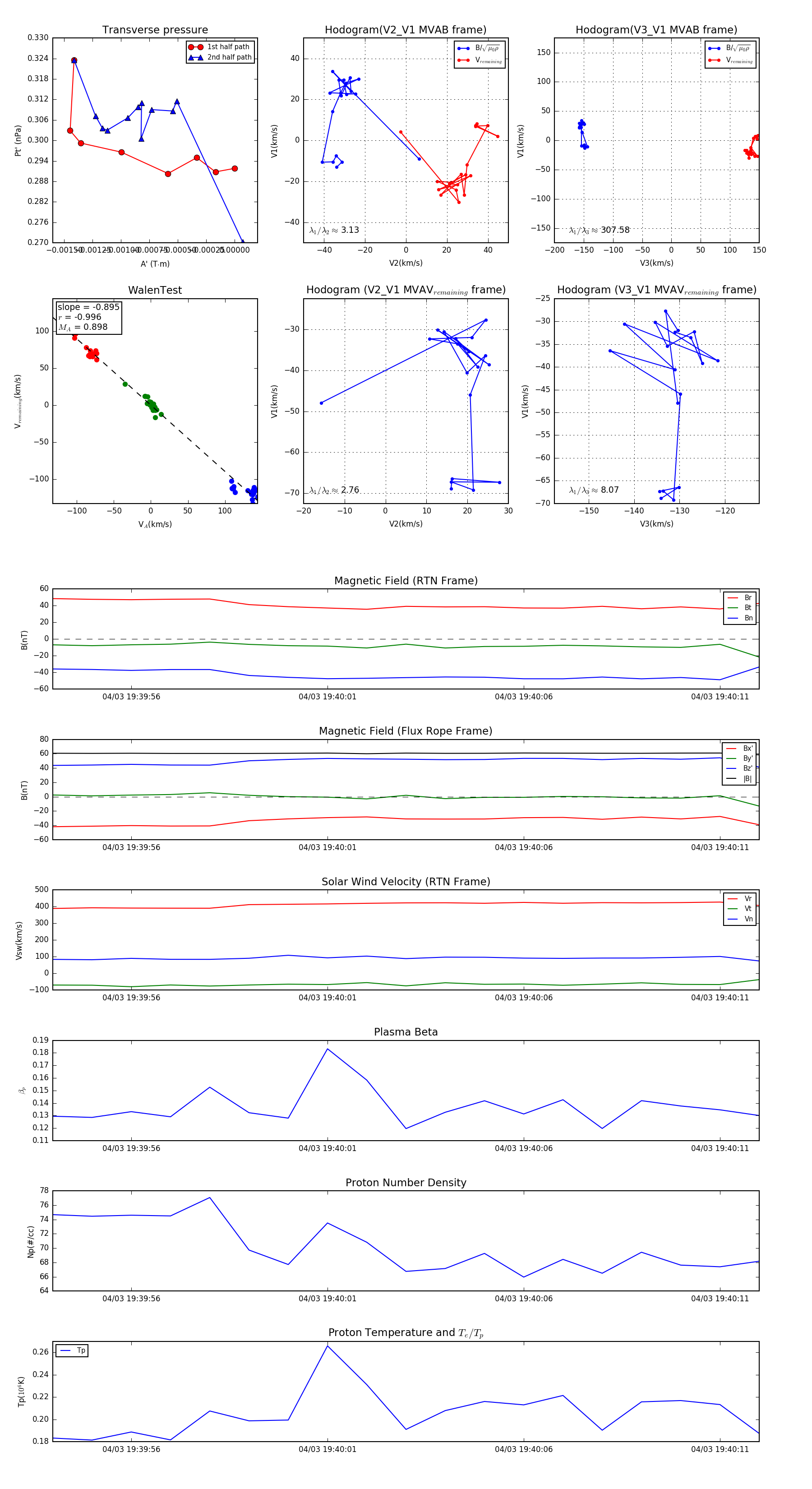
Flux Rope in 2024

Flux Rope Event 2024-04-03 19:39:54 ~ 2024-04-03 19:40:12 (19 seconds)


plot