HOME   LIST
‹–   –›

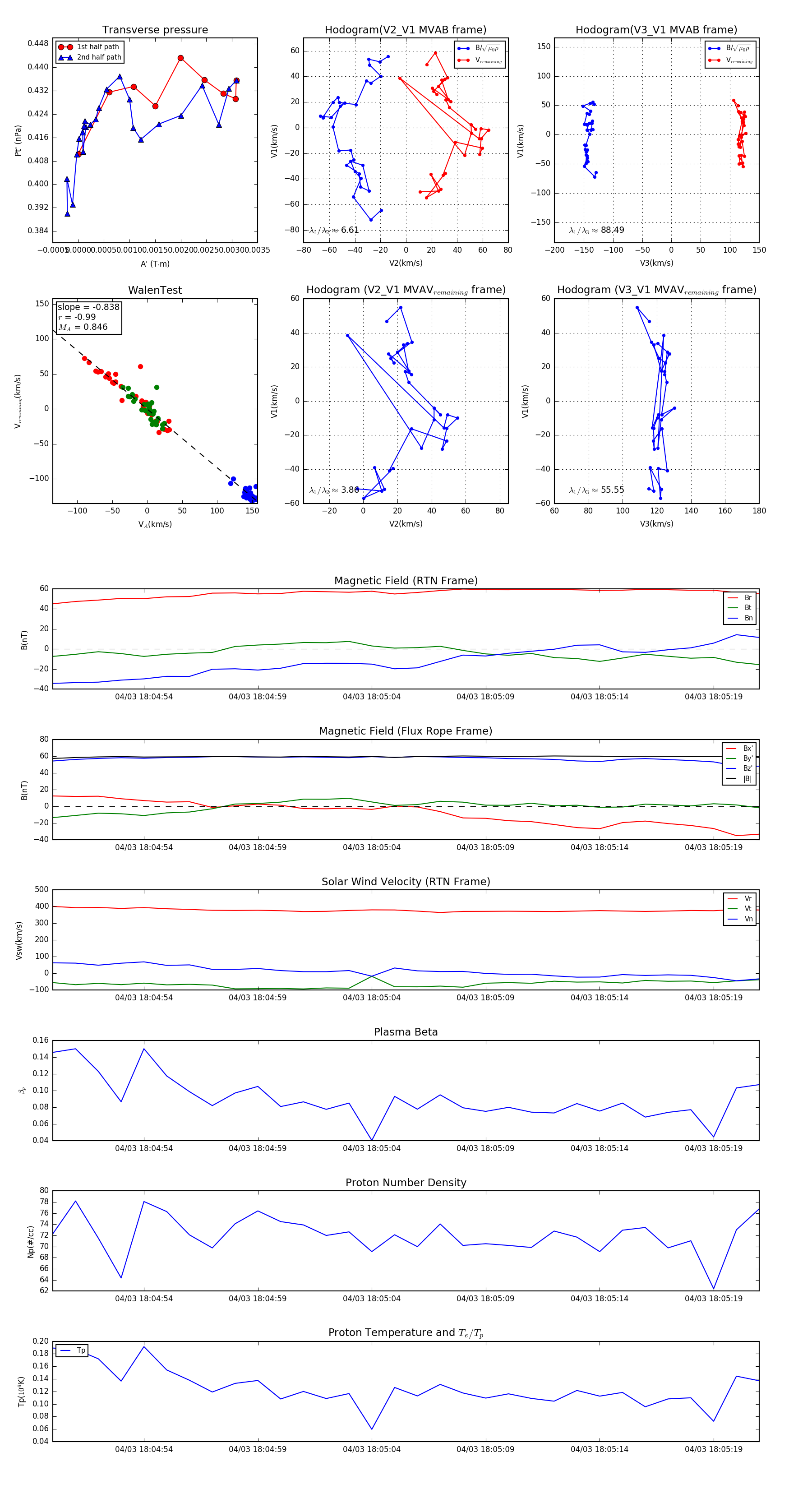
Flux Rope in 2024

Flux Rope Event 2024-04-03 18:04:50 ~ 2024-04-03 18:05:21 (32 seconds)


plot