HOME   LIST
‹–   –›

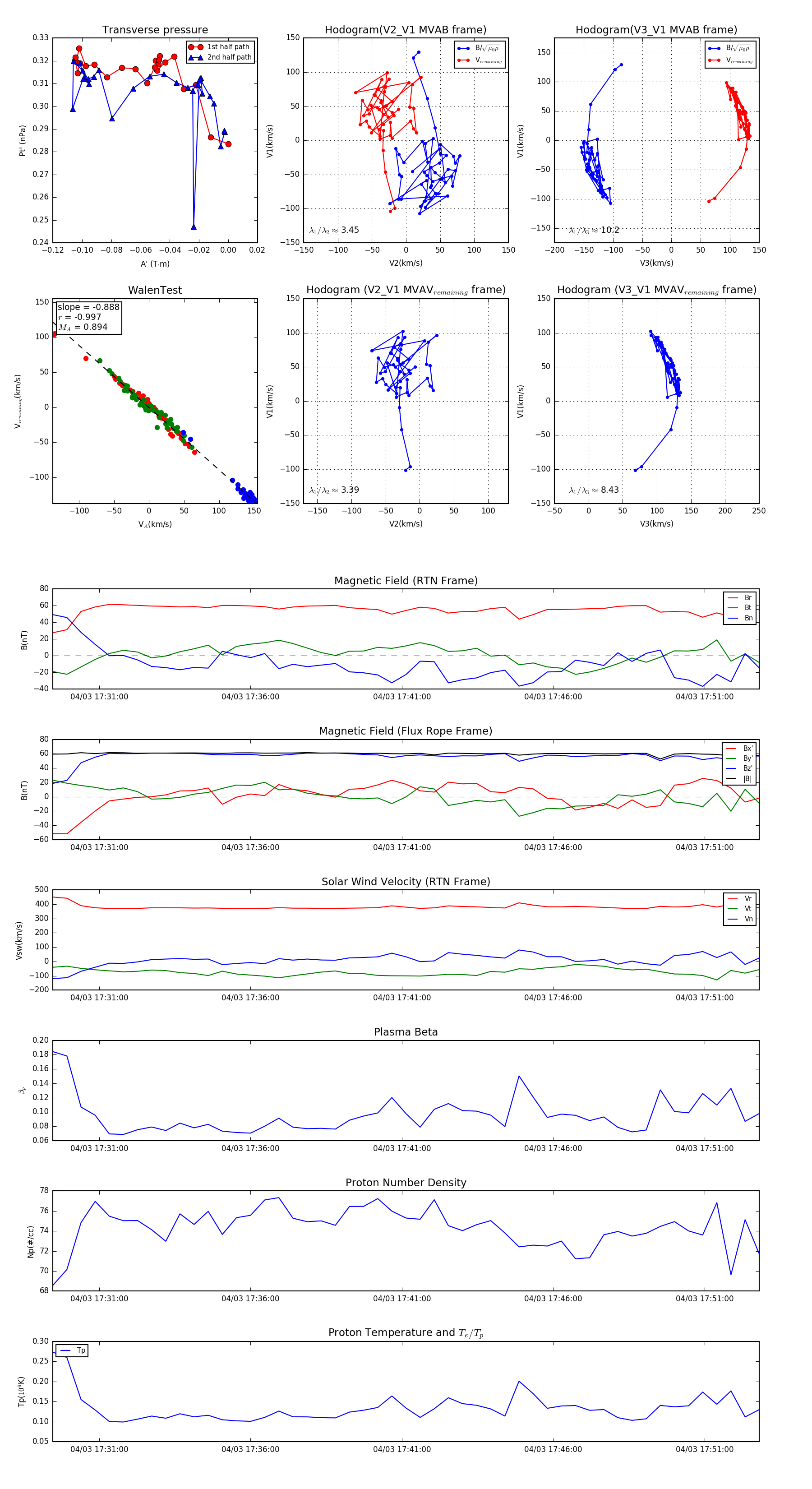
Flux Rope in 2024

Flux Rope Event 2024-04-03 17:29:28 ~ 2024-04-03 17:52:48 (1401 seconds)


plot