HOME   LIST
‹–   –›

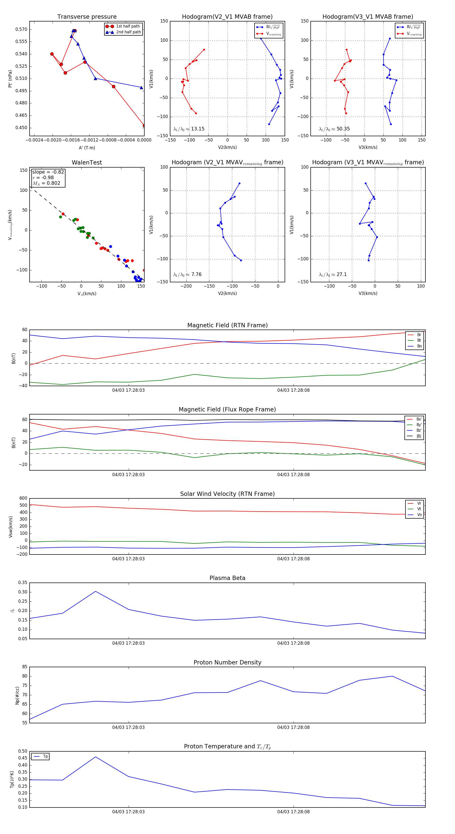
Flux Rope in 2024

Flux Rope Event 2024-04-03 17:28:00 ~ 2024-04-03 17:28:12 (13 seconds)


plot