HOME   LIST
‹–   –›

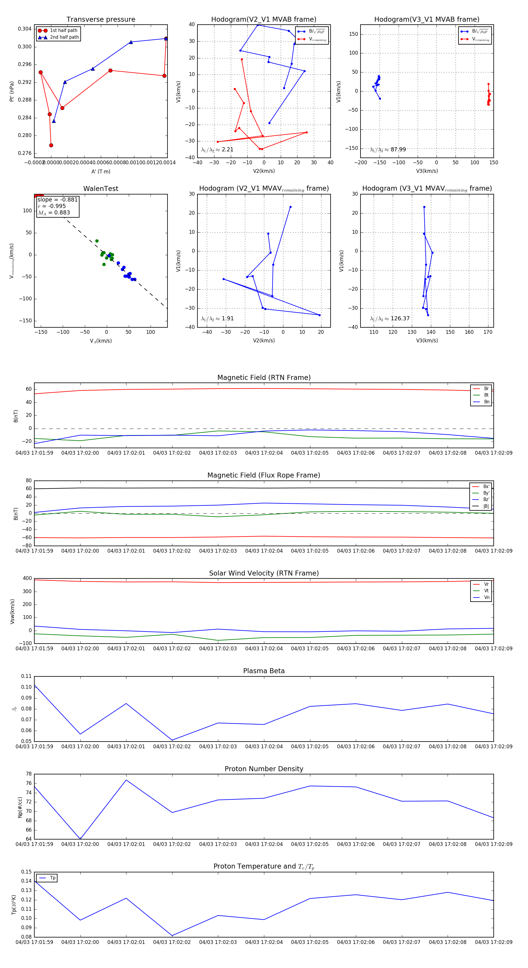
Flux Rope in 2024

Flux Rope Event 2024-04-03 17:01:59 ~ 2024-04-03 17:02:09 (11 seconds)


plot