HOME   LIST
‹–   –›

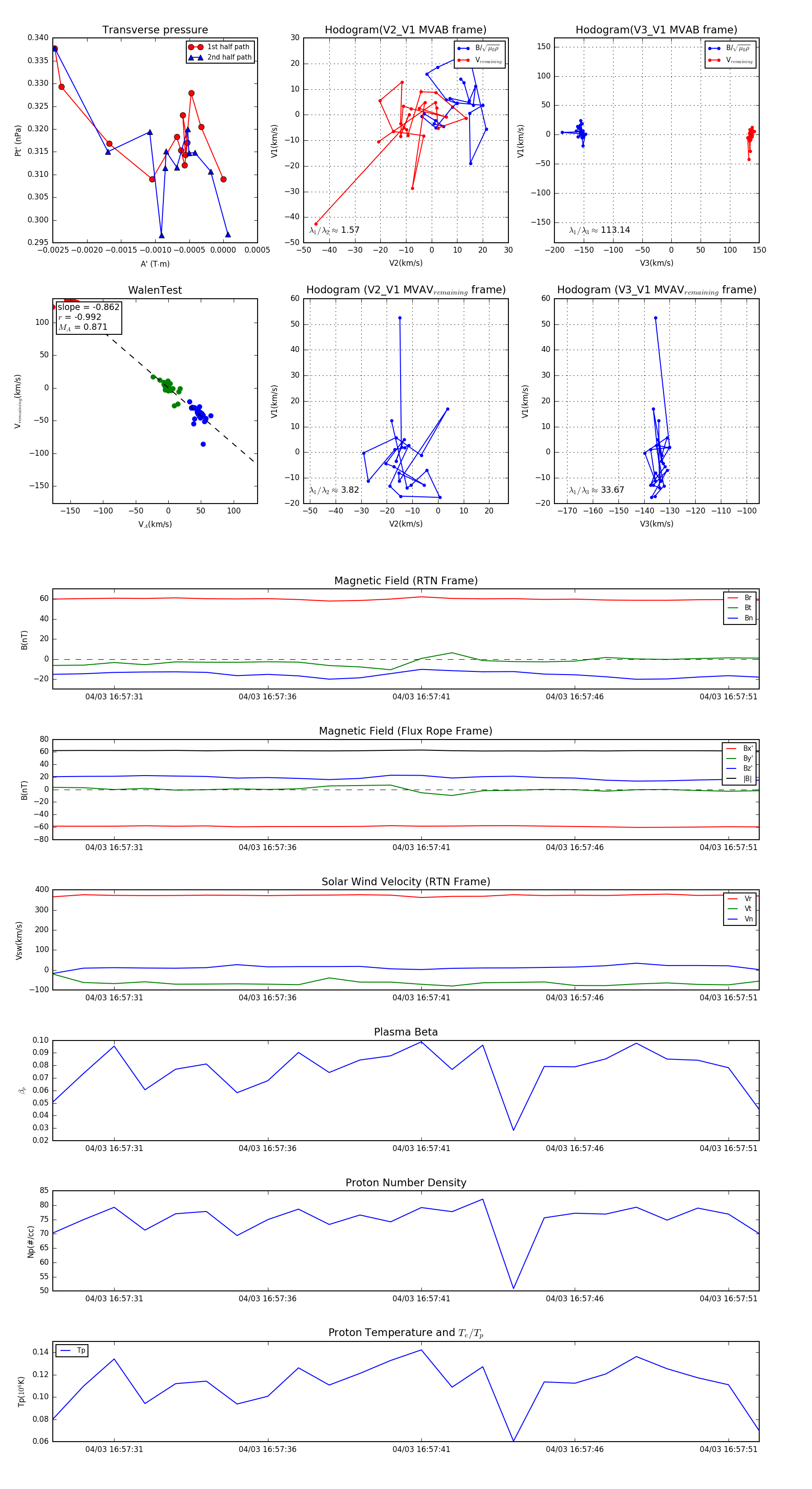
Flux Rope in 2024

Flux Rope Event 2024-04-03 16:57:29 ~ 2024-04-03 16:57:52 (24 seconds)


plot