HOME   LIST
‹–   –›

Flux Rope in 2024

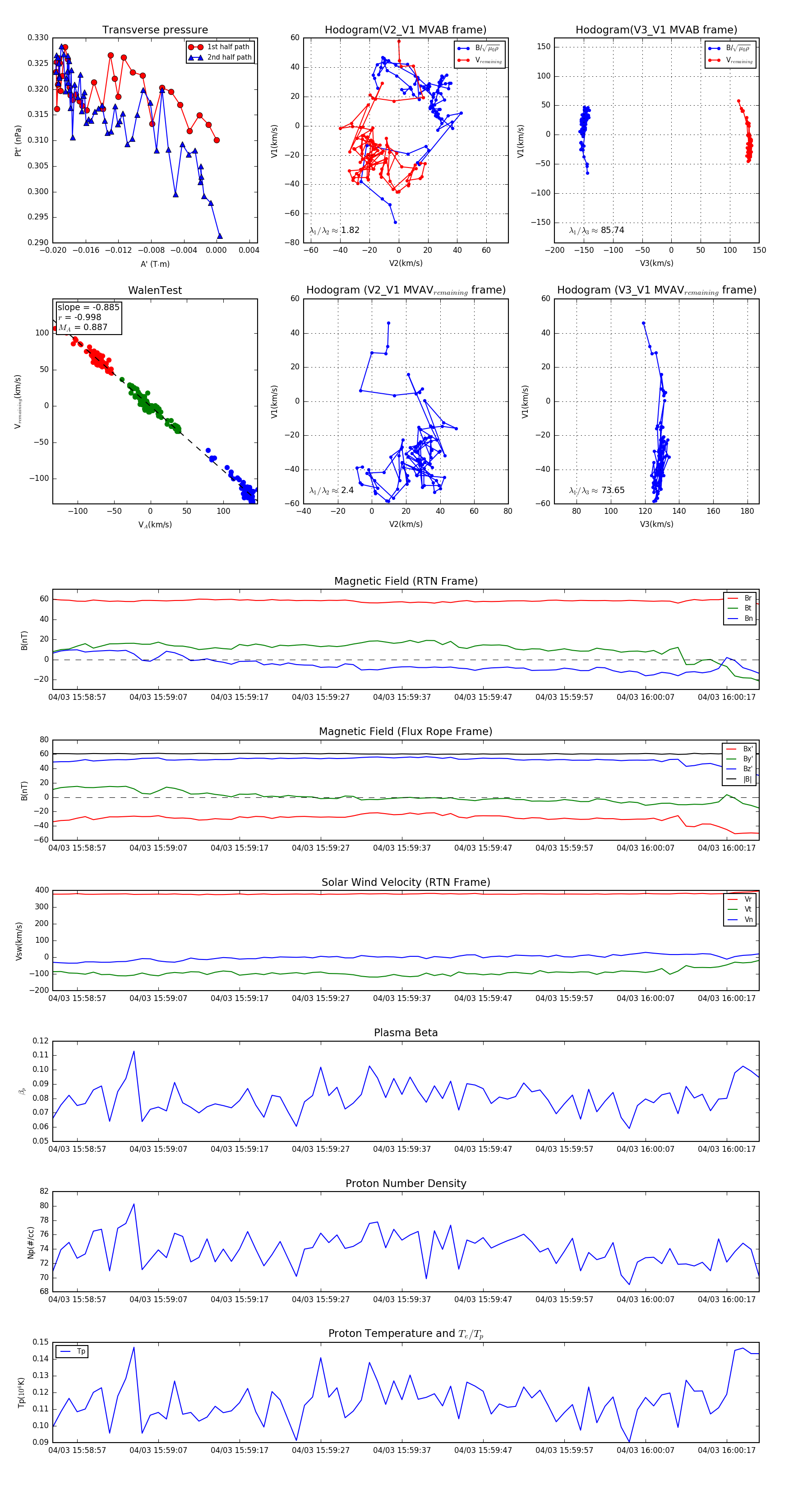
Flux Rope Event 2024-04-03 15:58:54 ~ 2024-04-03 16:00:21 (88 seconds)


plot