HOME   LIST
‹–   –›

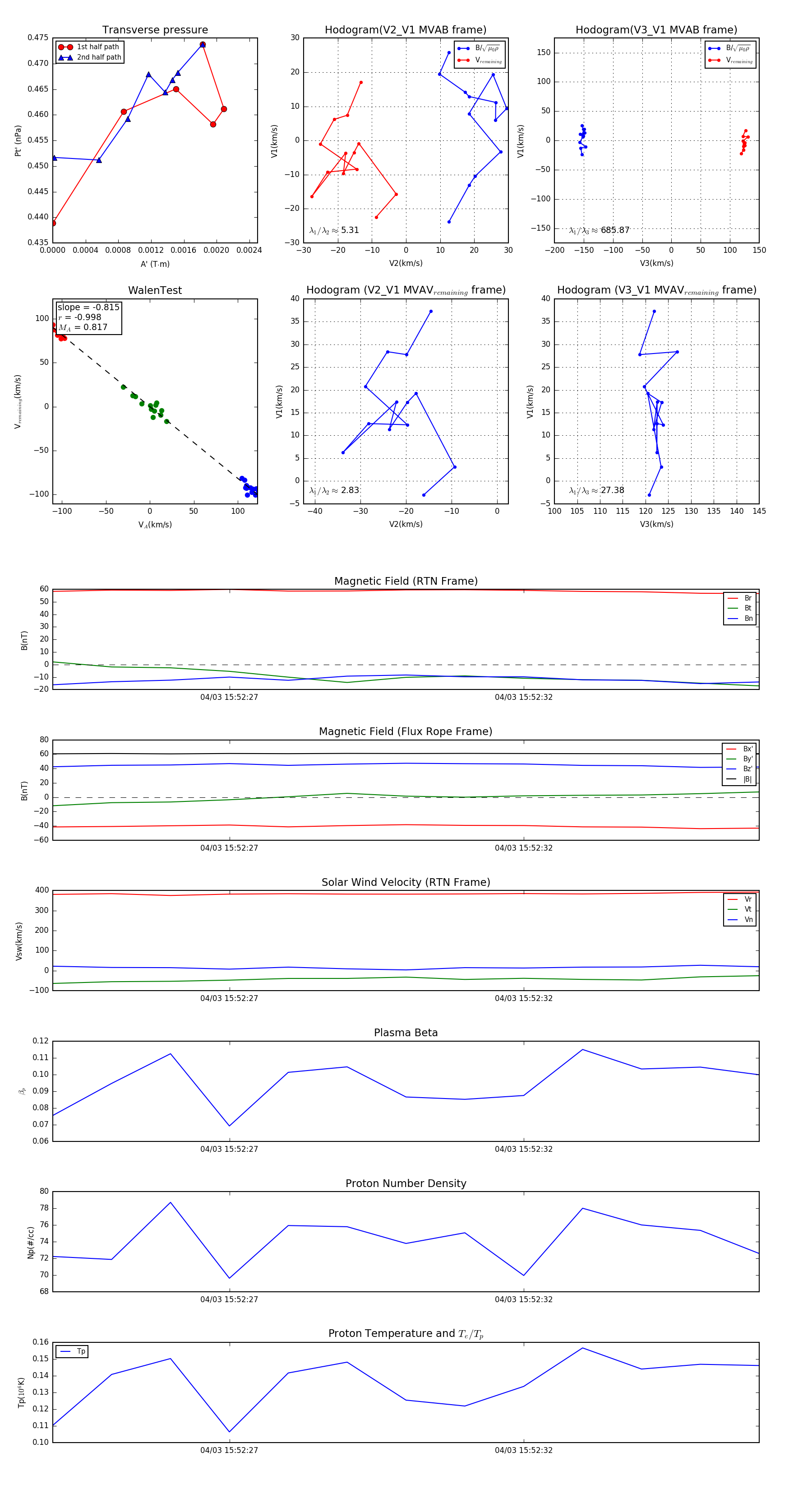
Flux Rope in 2024

Flux Rope Event 2024-04-03 15:52:24 ~ 2024-04-03 15:52:36 (13 seconds)


plot