HOME   LIST
‹–   –›

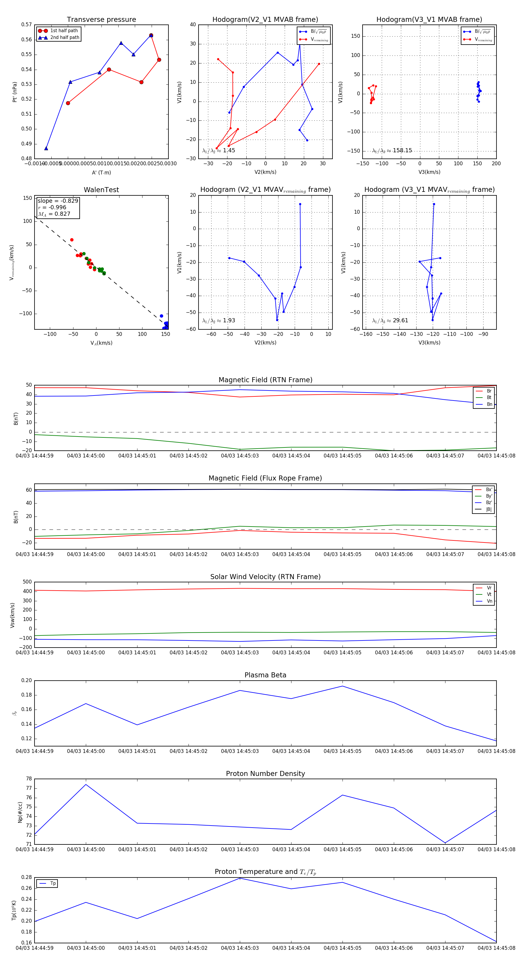
Flux Rope in 2024

Flux Rope Event 2024-04-03 14:44:59 ~ 2024-04-03 14:45:08 (10 seconds)


plot