HOME   LIST
‹–   –›

Flux Rope in 2024

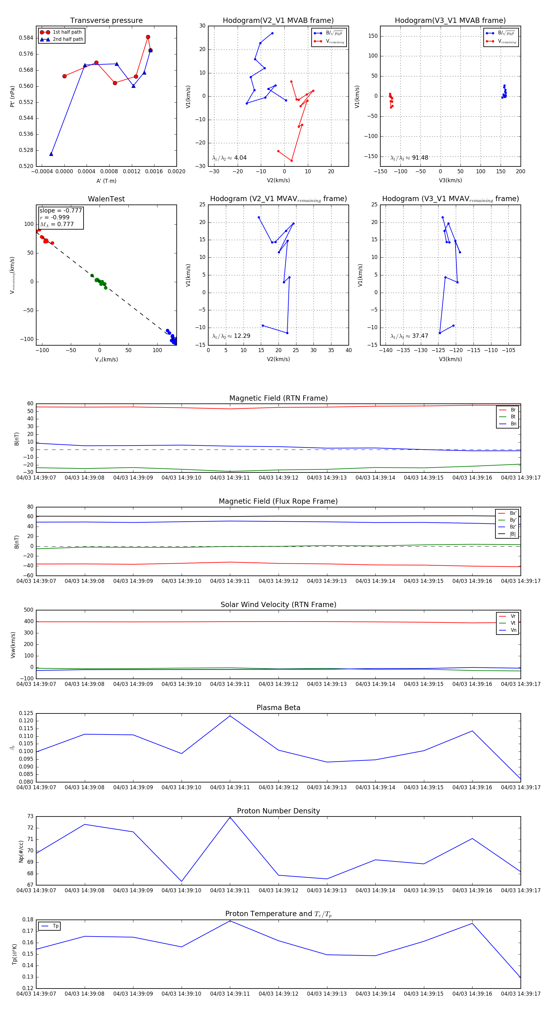
Flux Rope Event 2024-04-03 14:39:07 ~ 2024-04-03 14:39:17 (11 seconds)


plot