HOME   LIST
‹–   –›

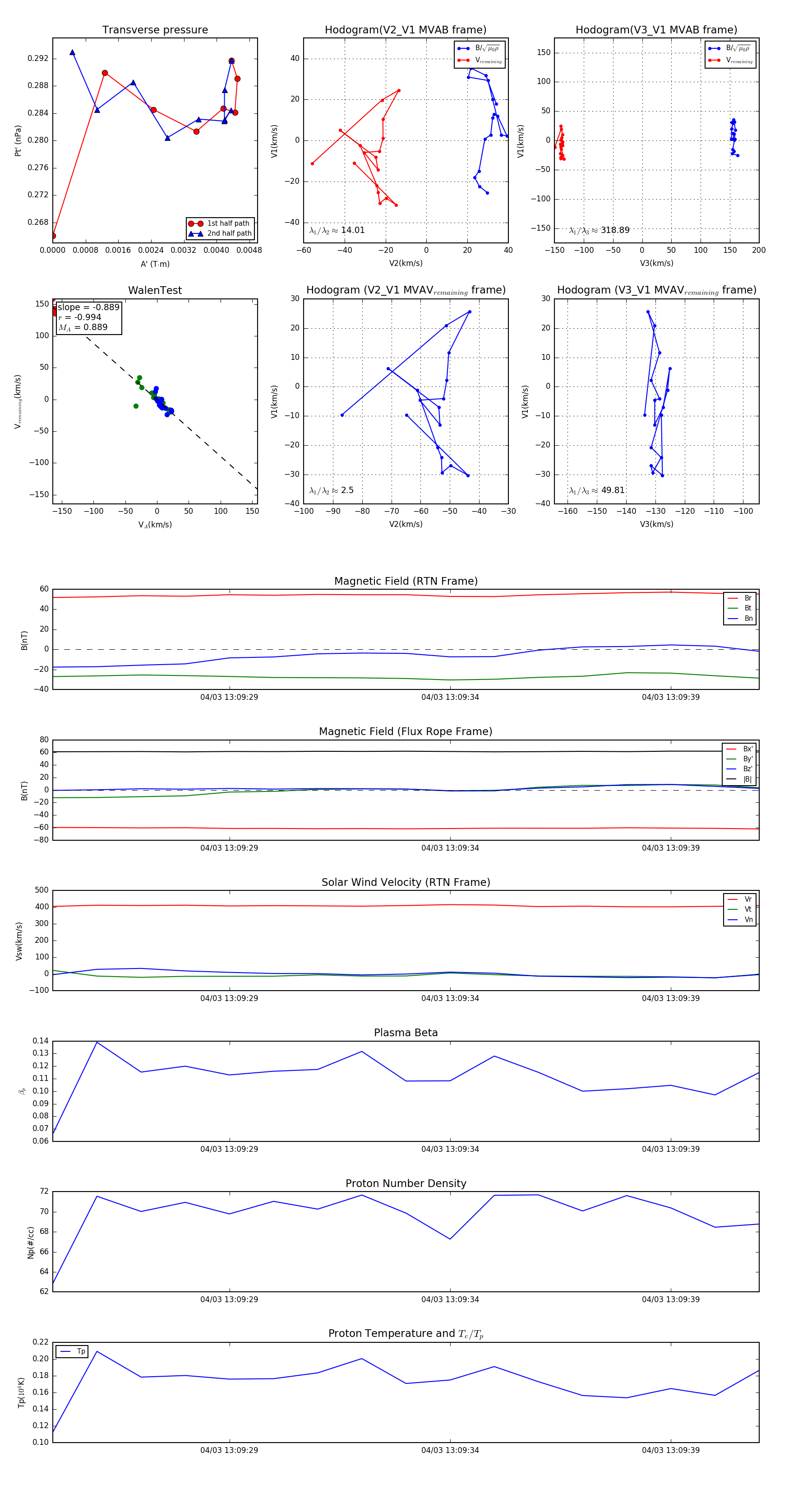
Flux Rope in 2024

Flux Rope Event 2024-04-03 13:09:25 ~ 2024-04-03 13:09:41 (17 seconds)


plot