HOME   LIST
‹–   –›

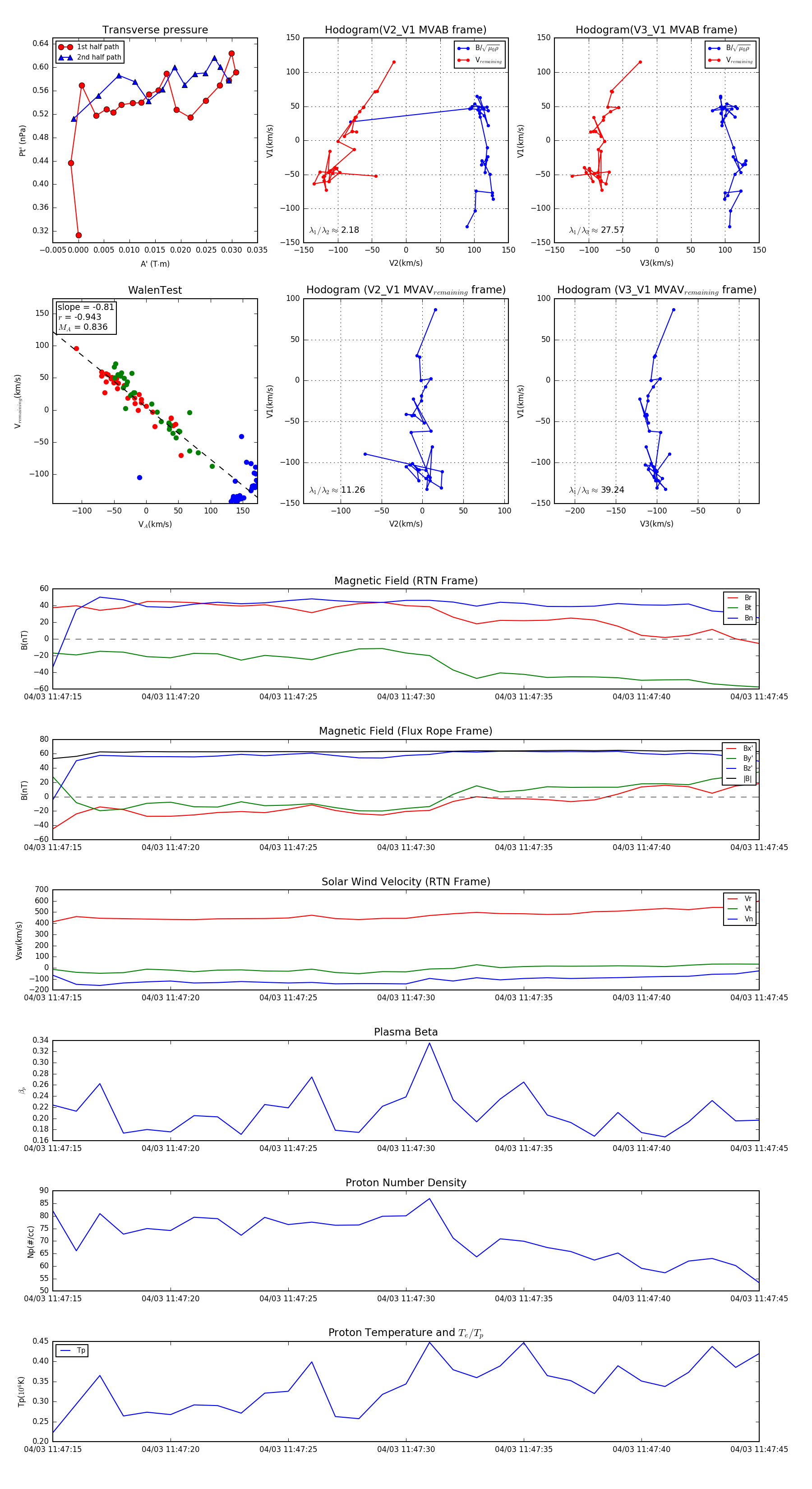
Flux Rope in 2024

Flux Rope Event 2024-04-03 11:47:15 ~ 2024-04-03 11:47:45 (31 seconds)


plot