HOME   LIST
‹–   –›

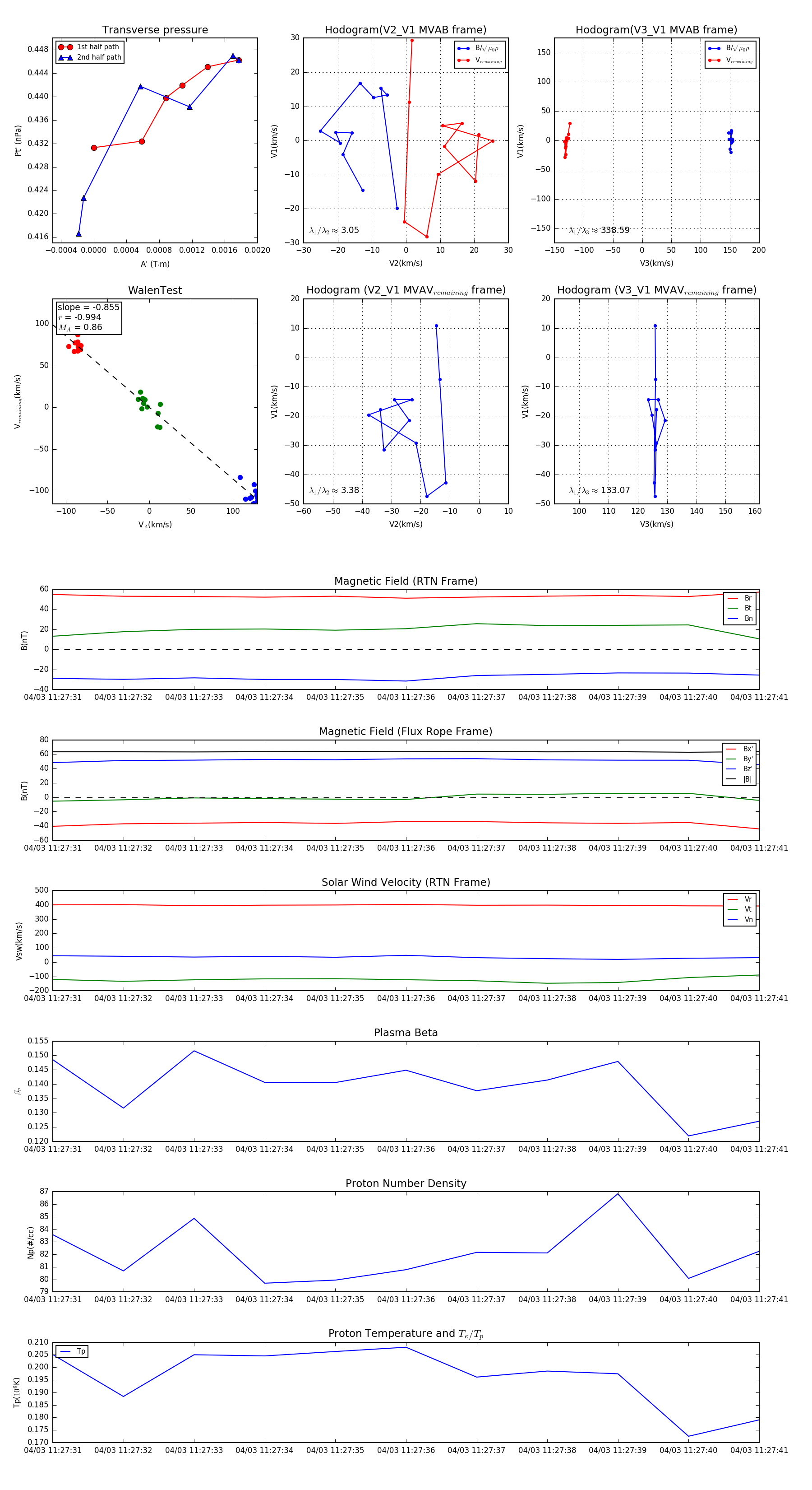
Flux Rope in 2024

Flux Rope Event 2024-04-03 11:27:31 ~ 2024-04-03 11:27:41 (11 seconds)


plot