HOME   LIST
‹–   –›

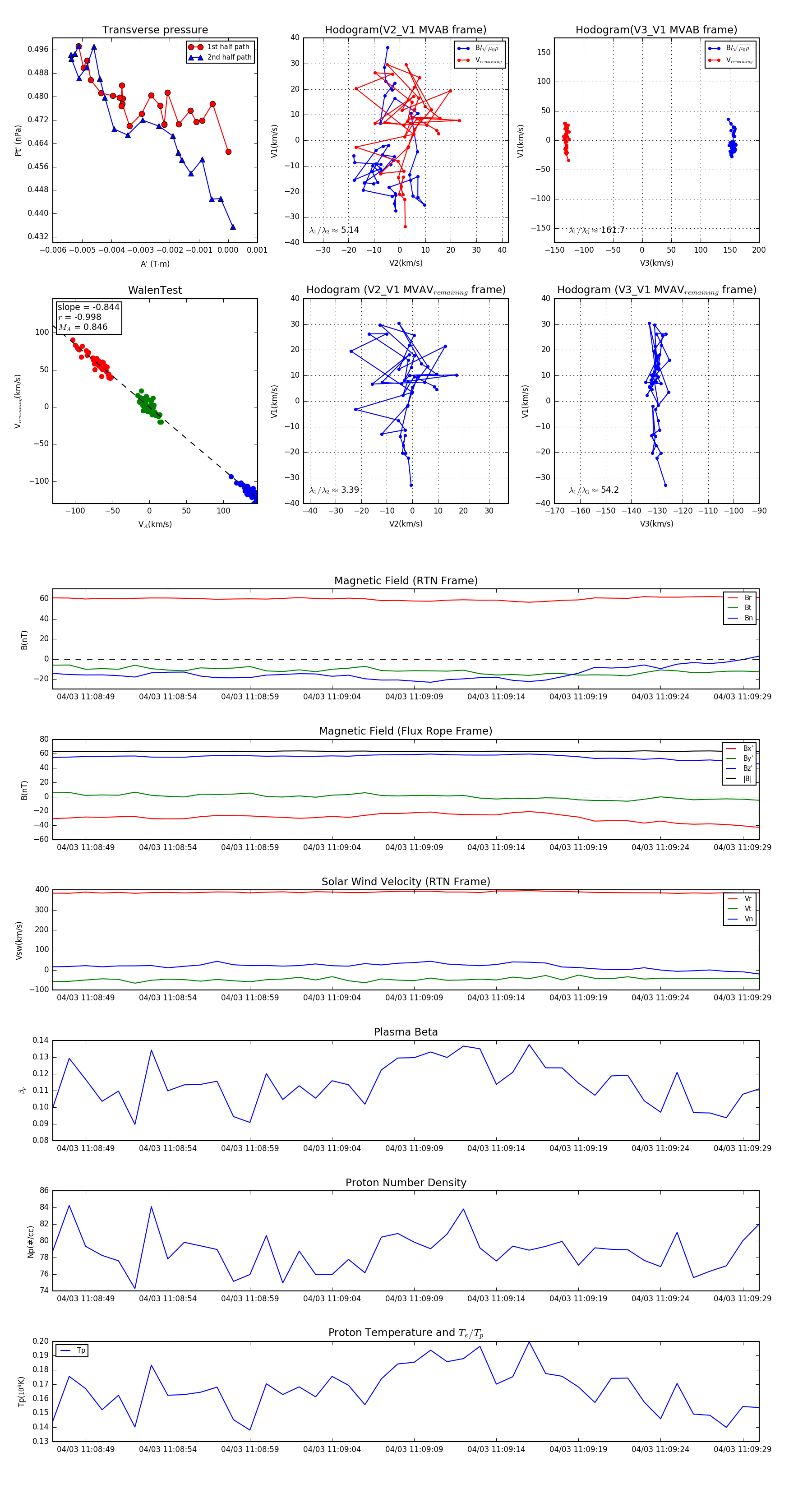
Flux Rope in 2024

Flux Rope Event 2024-04-03 11:08:47 ~ 2024-04-03 11:09:30 (44 seconds)


plot