HOME   LIST
‹–   –›

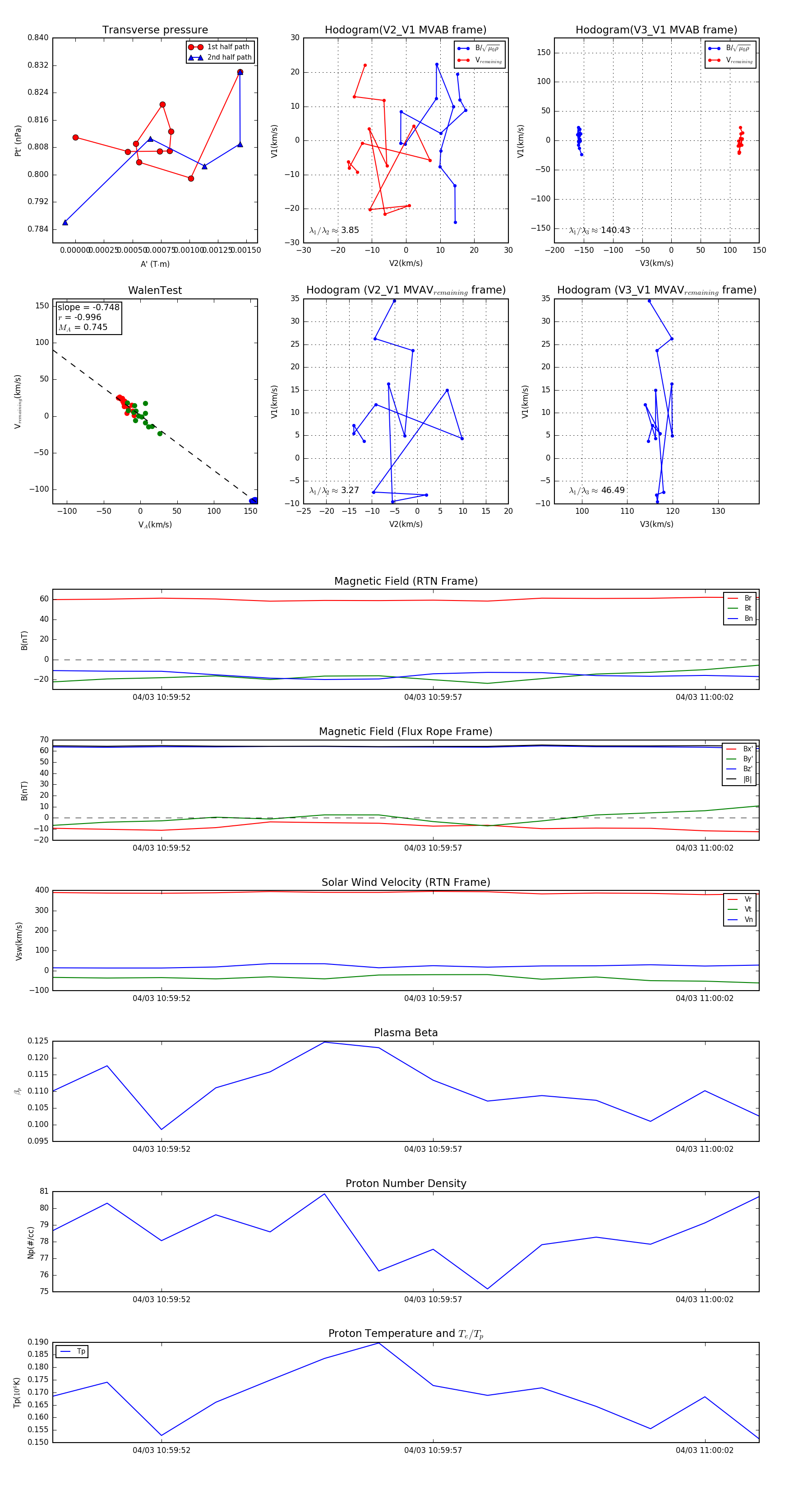
Flux Rope in 2024

Flux Rope Event 2024-04-03 10:59:50 ~ 2024-04-03 11:00:03 (14 seconds)


plot