HOME   LIST
‹–   –›

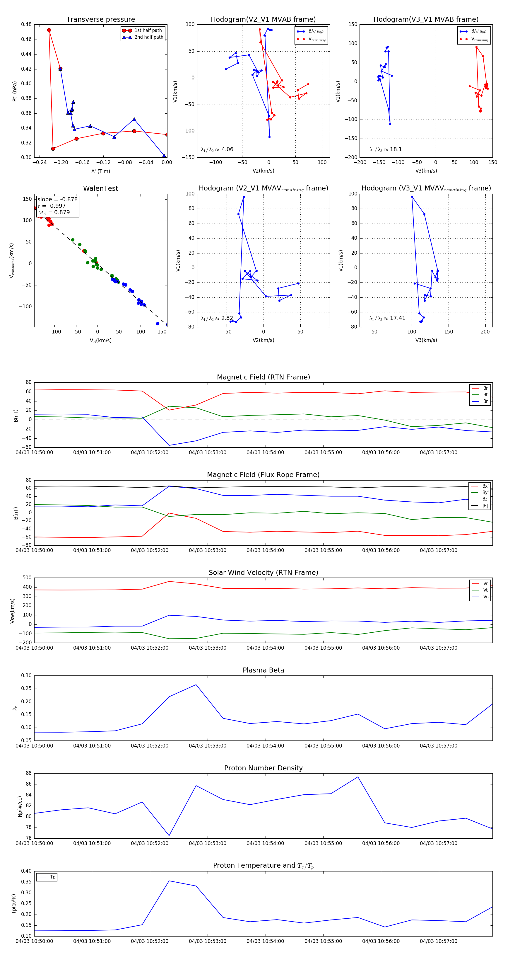
Flux Rope in 2024

Flux Rope Event 2024-04-03 10:50:00 ~ 2024-04-03 10:57:56 (477 seconds)


plot