HOME   LIST
‹–   –›

Flux Rope in 2024

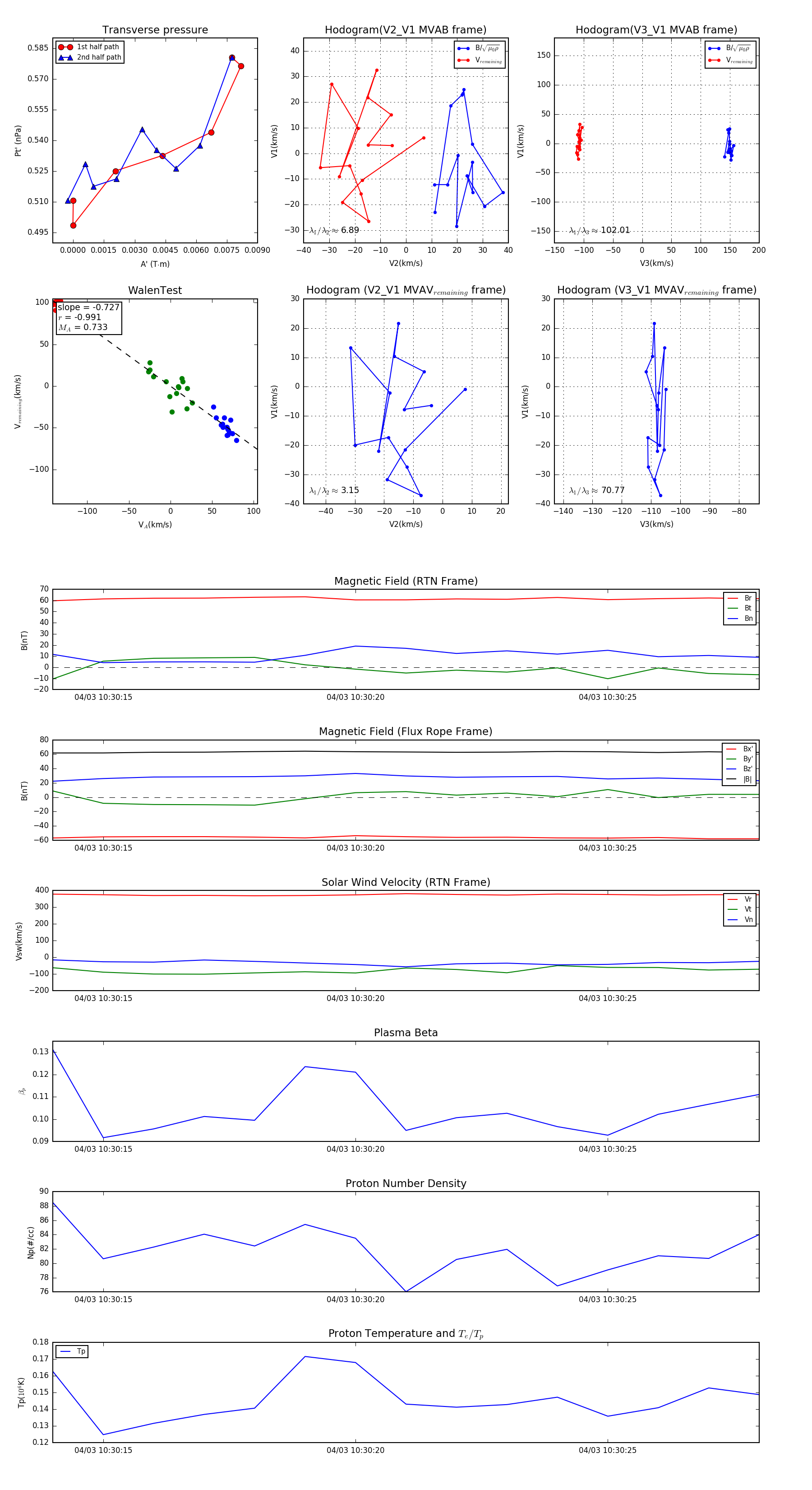
Flux Rope Event 2024-04-03 10:30:14 ~ 2024-04-03 10:30:28 (15 seconds)


plot