HOME   LIST
‹–   –›

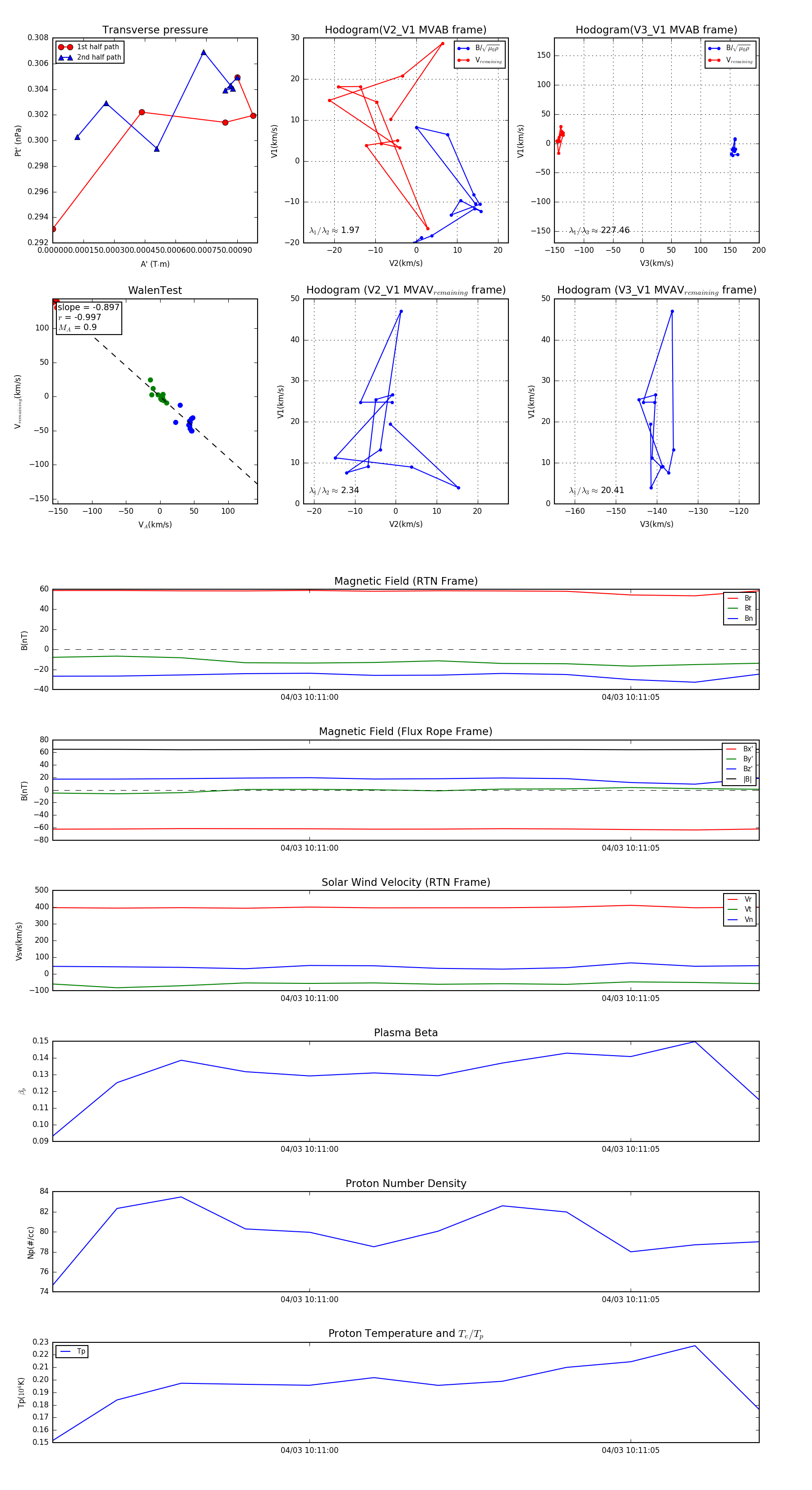
Flux Rope in 2024

Flux Rope Event 2024-04-03 10:10:56 ~ 2024-04-03 10:11:07 (12 seconds)


plot