HOME   LIST
‹–   –›

Flux Rope in 2024

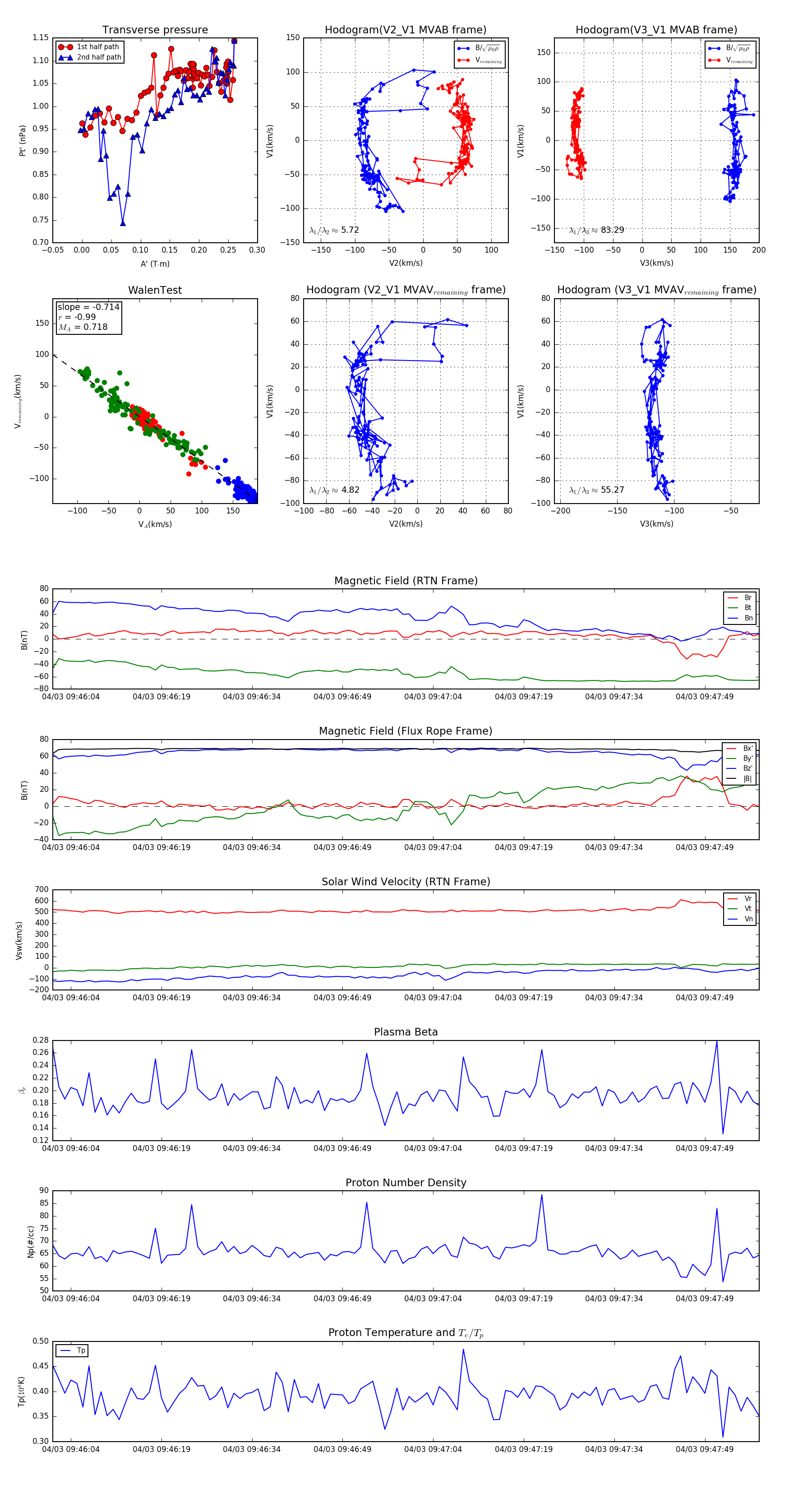
Flux Rope Event 2024-04-03 09:46:01 ~ 2024-04-03 09:47:58 (118 seconds)


plot