HOME   LIST
‹–   –›

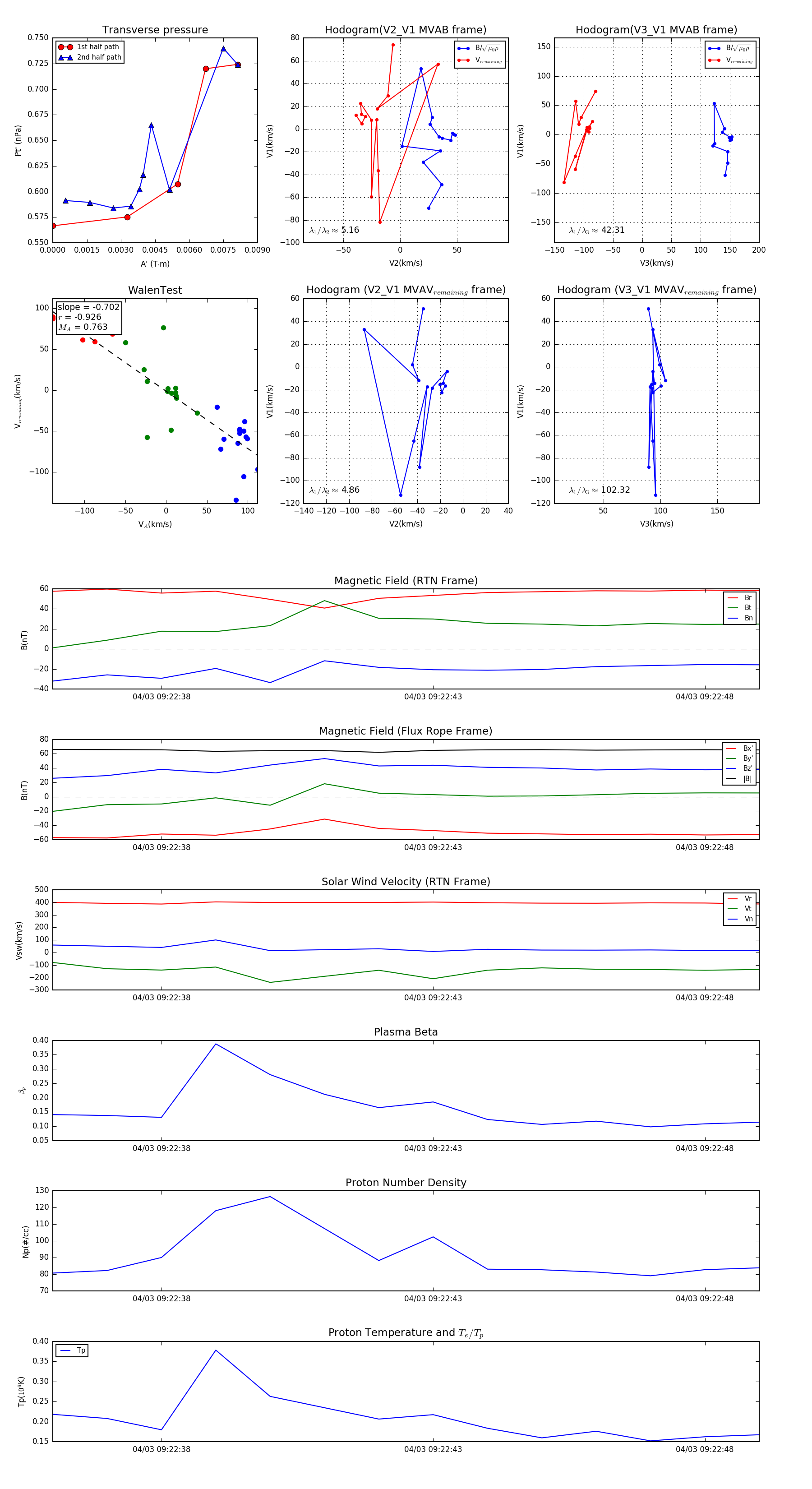
Flux Rope in 2024

Flux Rope Event 2024-04-03 09:22:36 ~ 2024-04-03 09:22:49 (14 seconds)


plot