HOME   LIST
‹–   –›

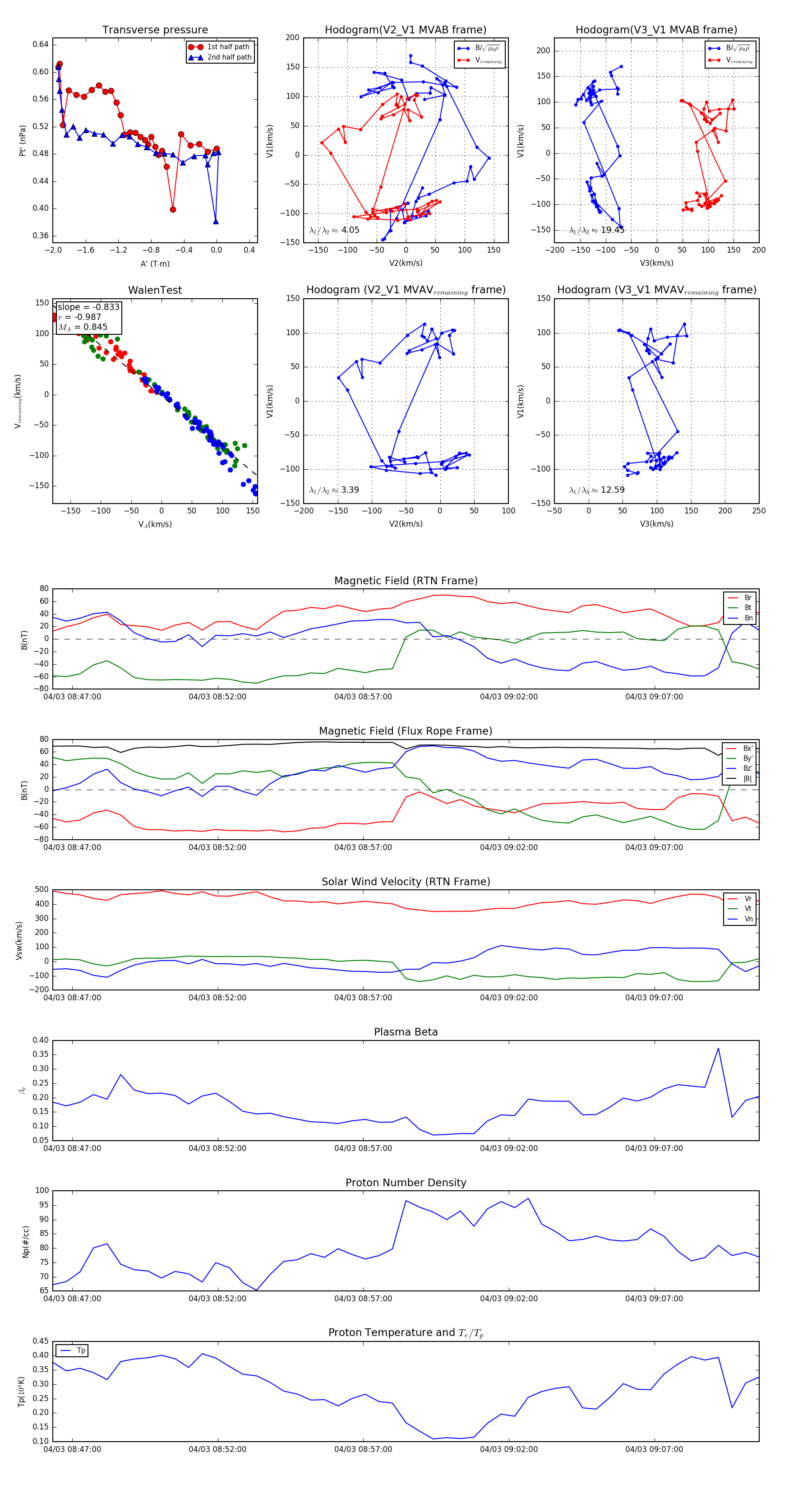
Flux Rope in 2024

Flux Rope Event 2024-04-03 08:46:20 ~ 2024-04-03 09:10:36 (1457 seconds)


plot