HOME   LIST
‹–   –›

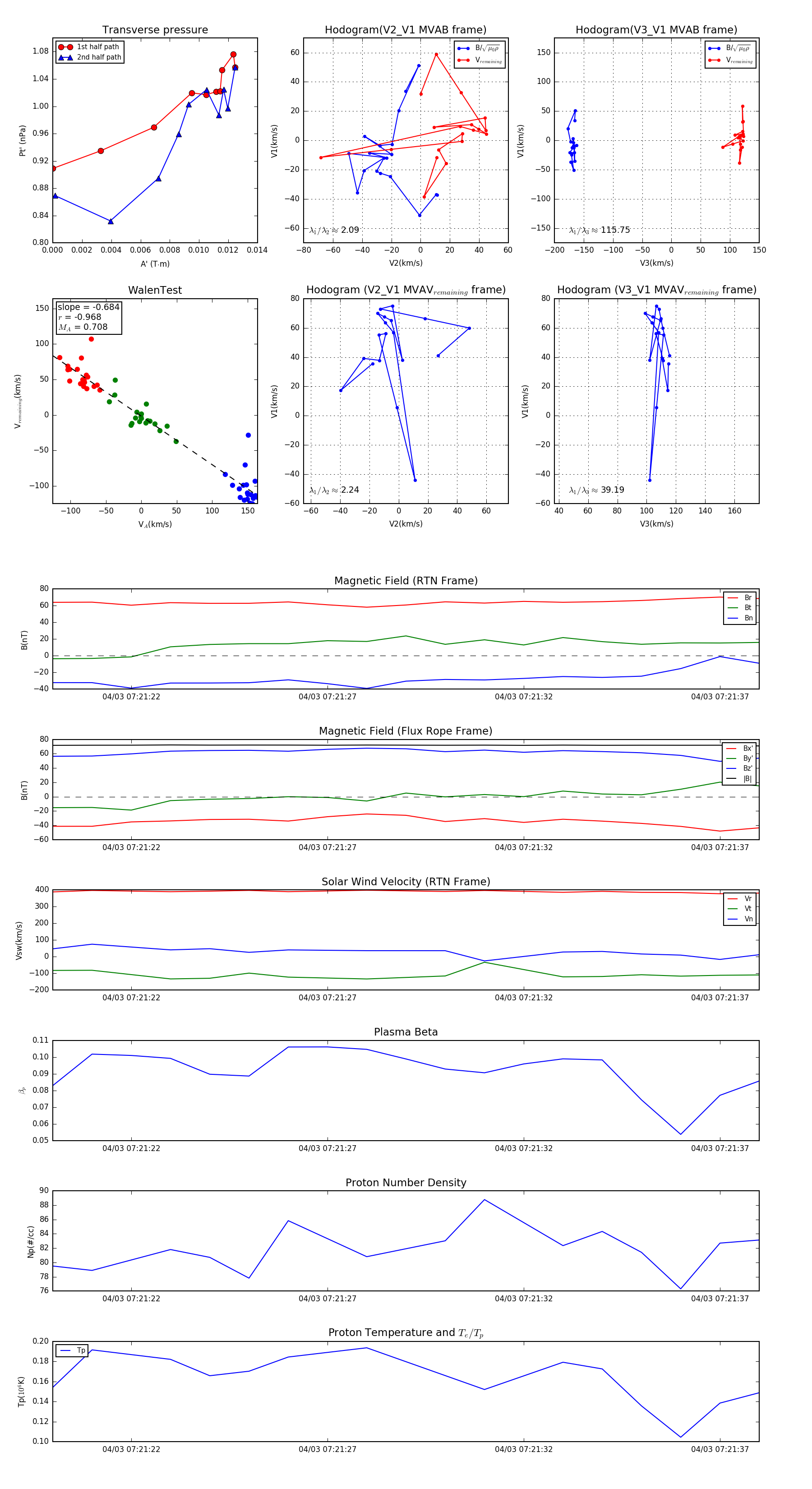
Flux Rope in 2024

Flux Rope Event 2024-04-03 07:21:20 ~ 2024-04-03 07:21:38 (19 seconds)


plot