HOME   LIST
‹–   –›

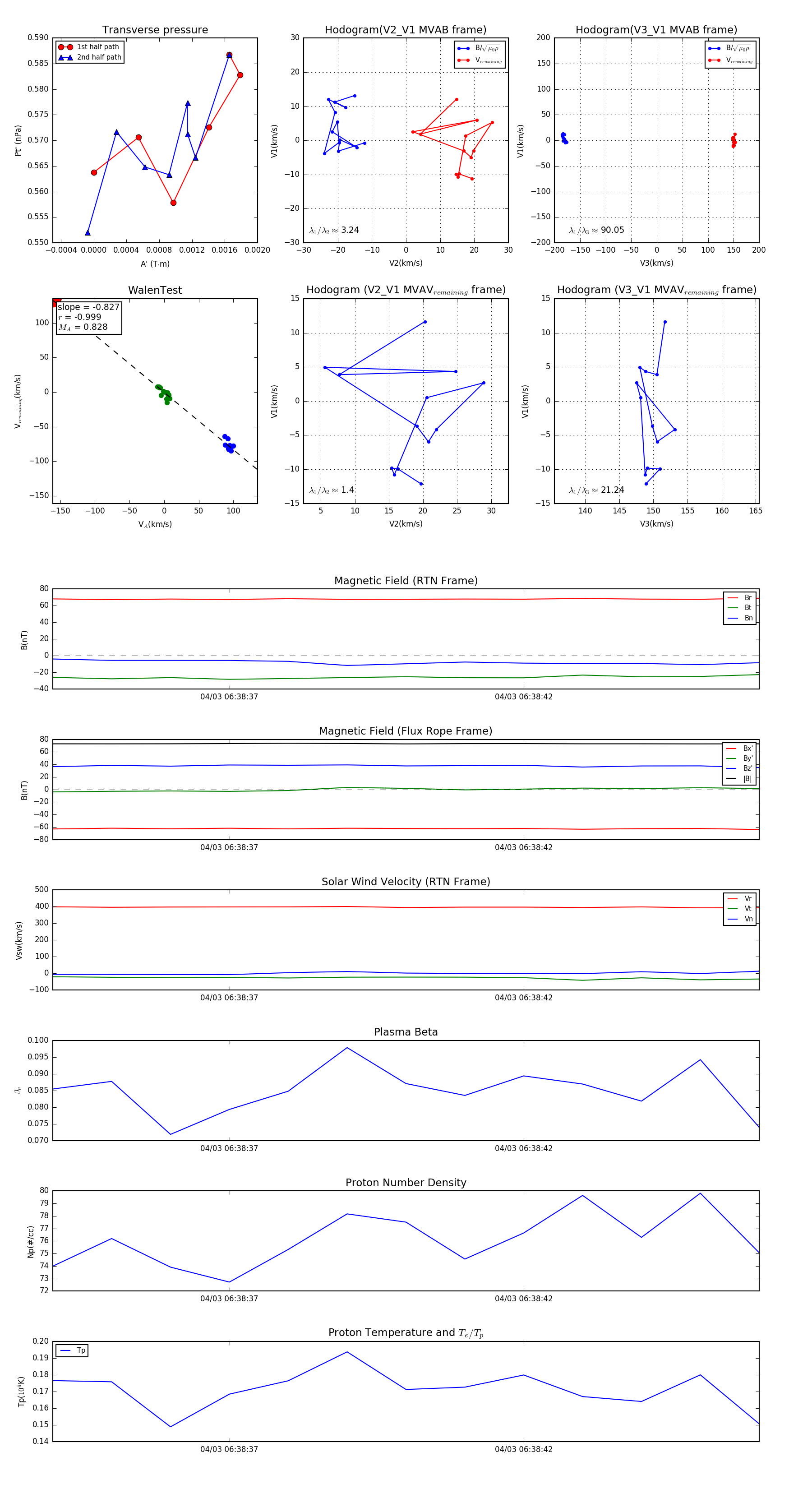
Flux Rope in 2024

Flux Rope Event 2024-04-03 06:38:34 ~ 2024-04-03 06:38:46 (13 seconds)


plot