HOME   LIST
‹–   –›

Flux Rope in 2024

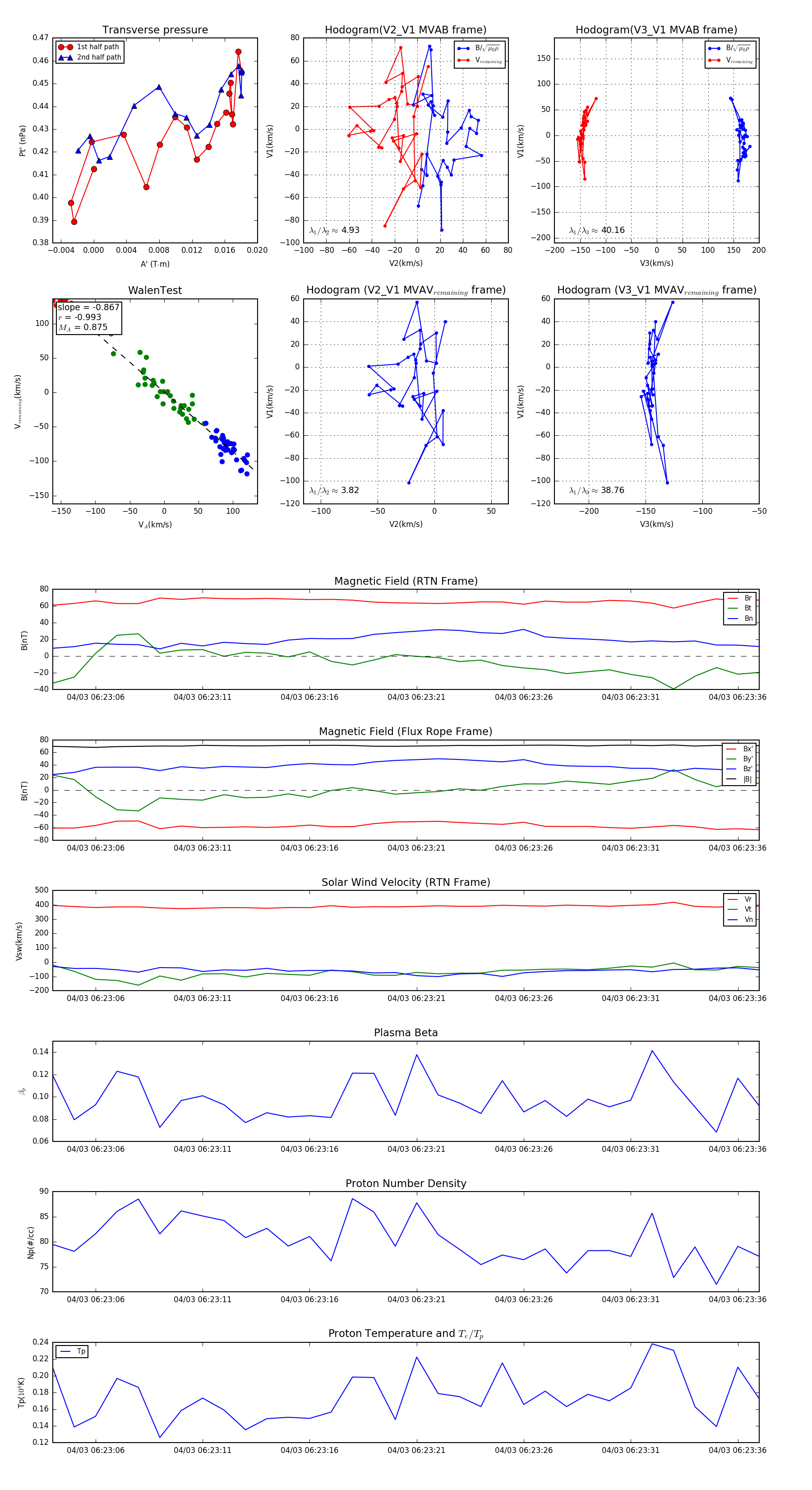
Flux Rope Event 2024-04-03 06:23:04 ~ 2024-04-03 06:23:37 (34 seconds)


plot