HOME   LIST
‹–   –›

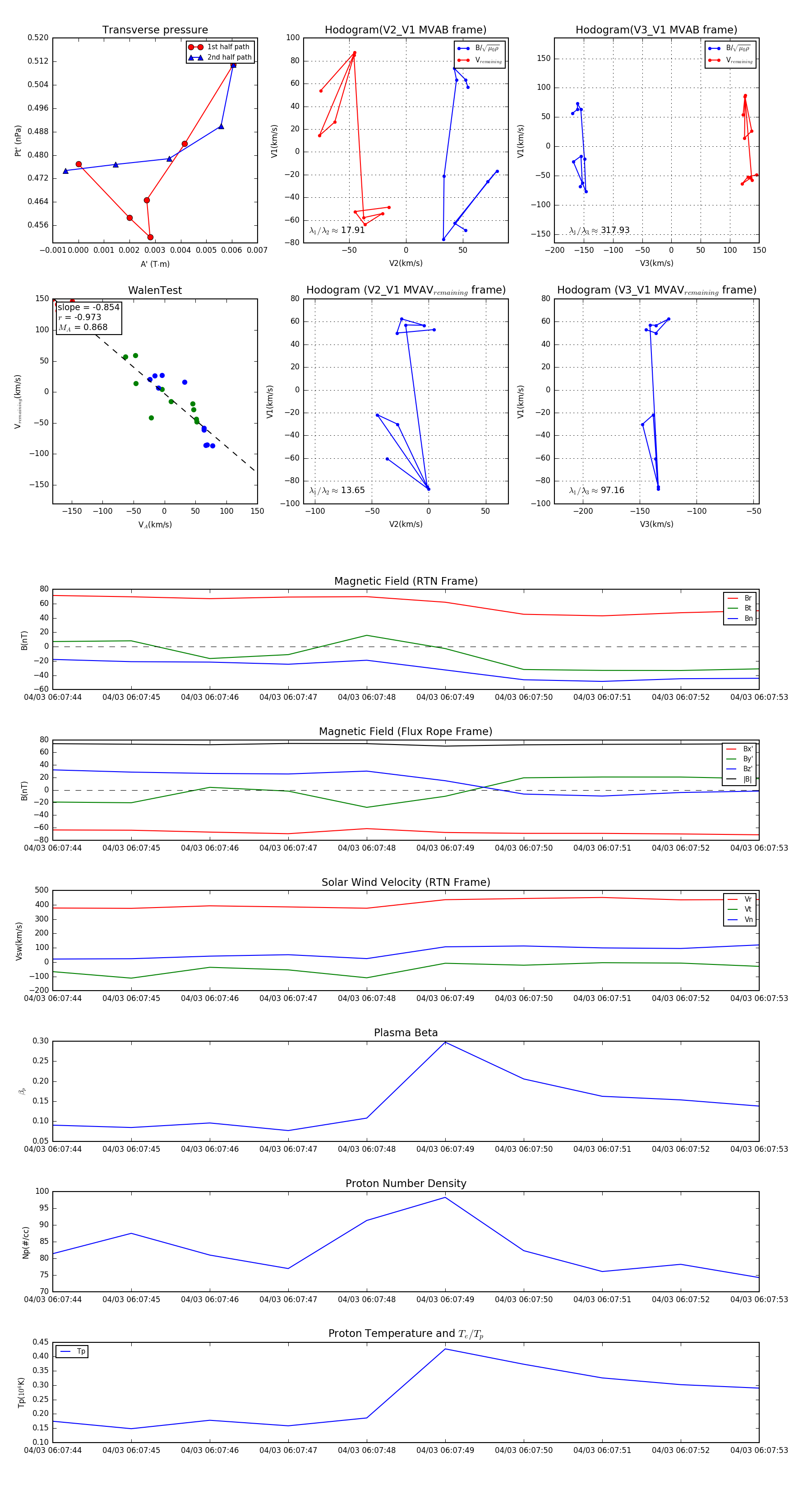
Flux Rope in 2024

Flux Rope Event 2024-04-03 06:07:44 ~ 2024-04-03 06:07:53 (10 seconds)


plot