HOME   LIST
‹–   –›

Flux Rope in 2024

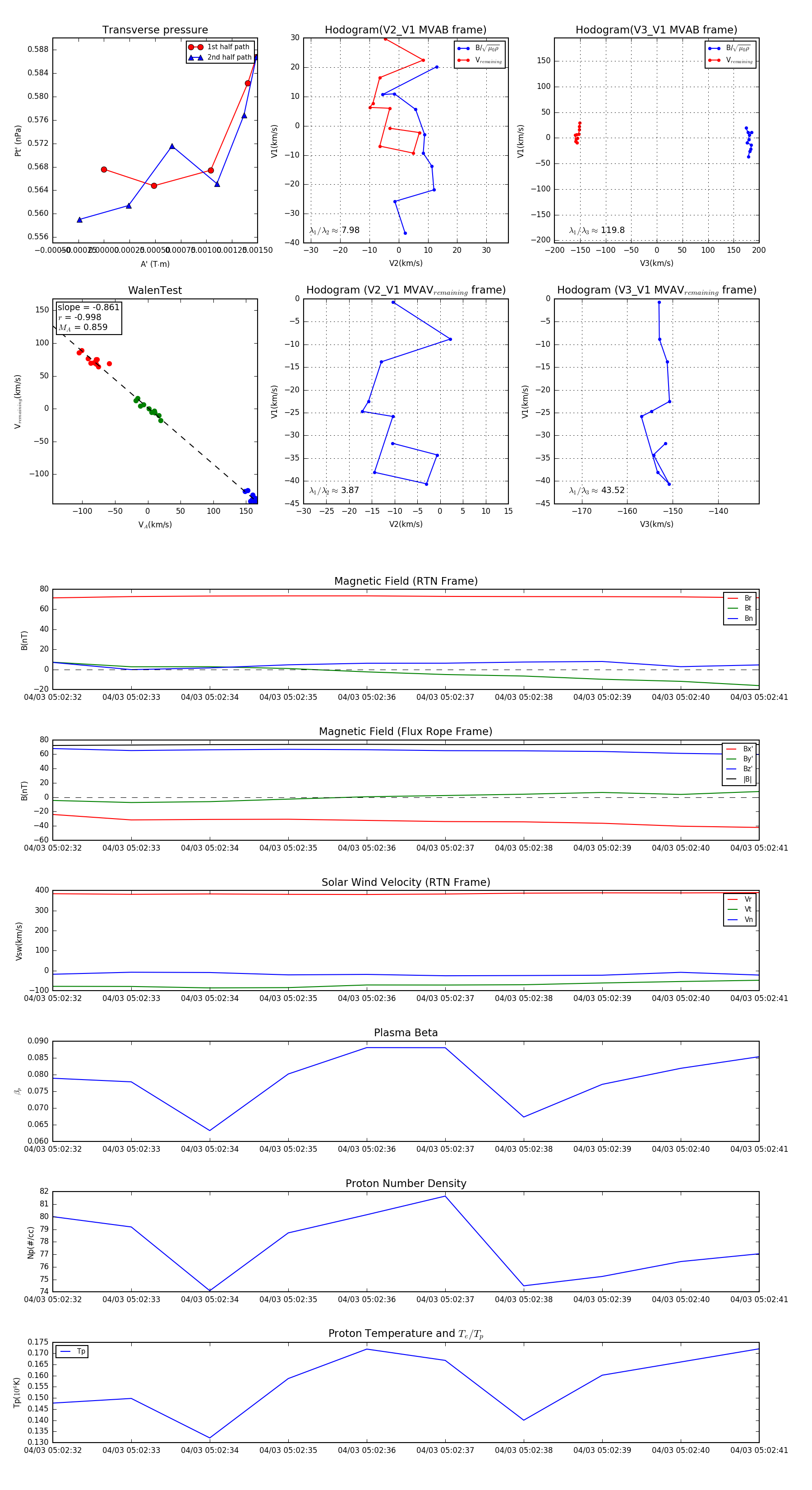
Flux Rope Event 2024-04-03 05:02:32 ~ 2024-04-03 05:02:41 (10 seconds)


plot