HOME   LIST
‹–   –›

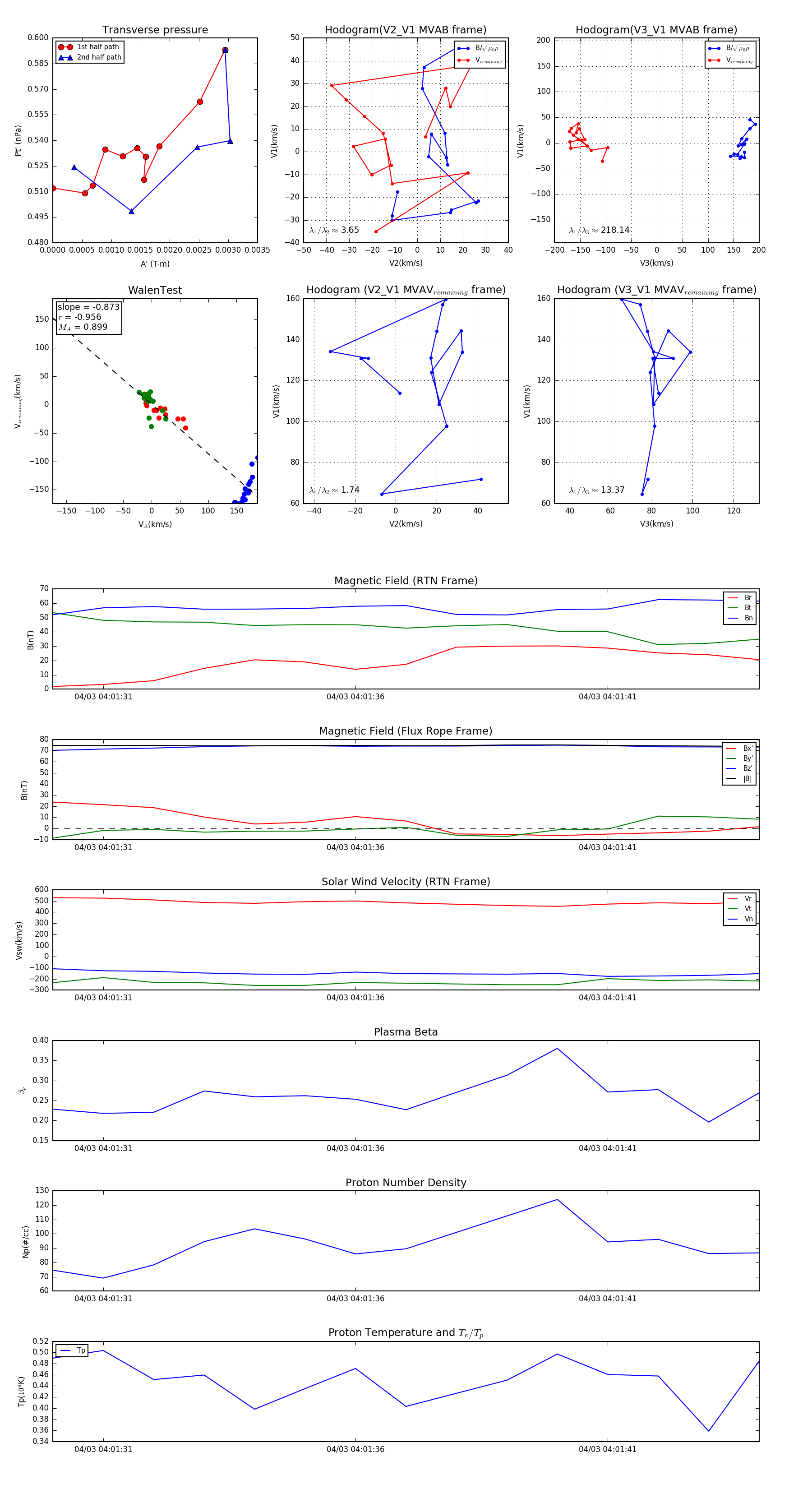
Flux Rope in 2024

Flux Rope Event 2024-04-03 04:01:30 ~ 2024-04-03 04:01:44 (15 seconds)


plot