HOME   LIST
‹–   –›

Flux Rope in 2024

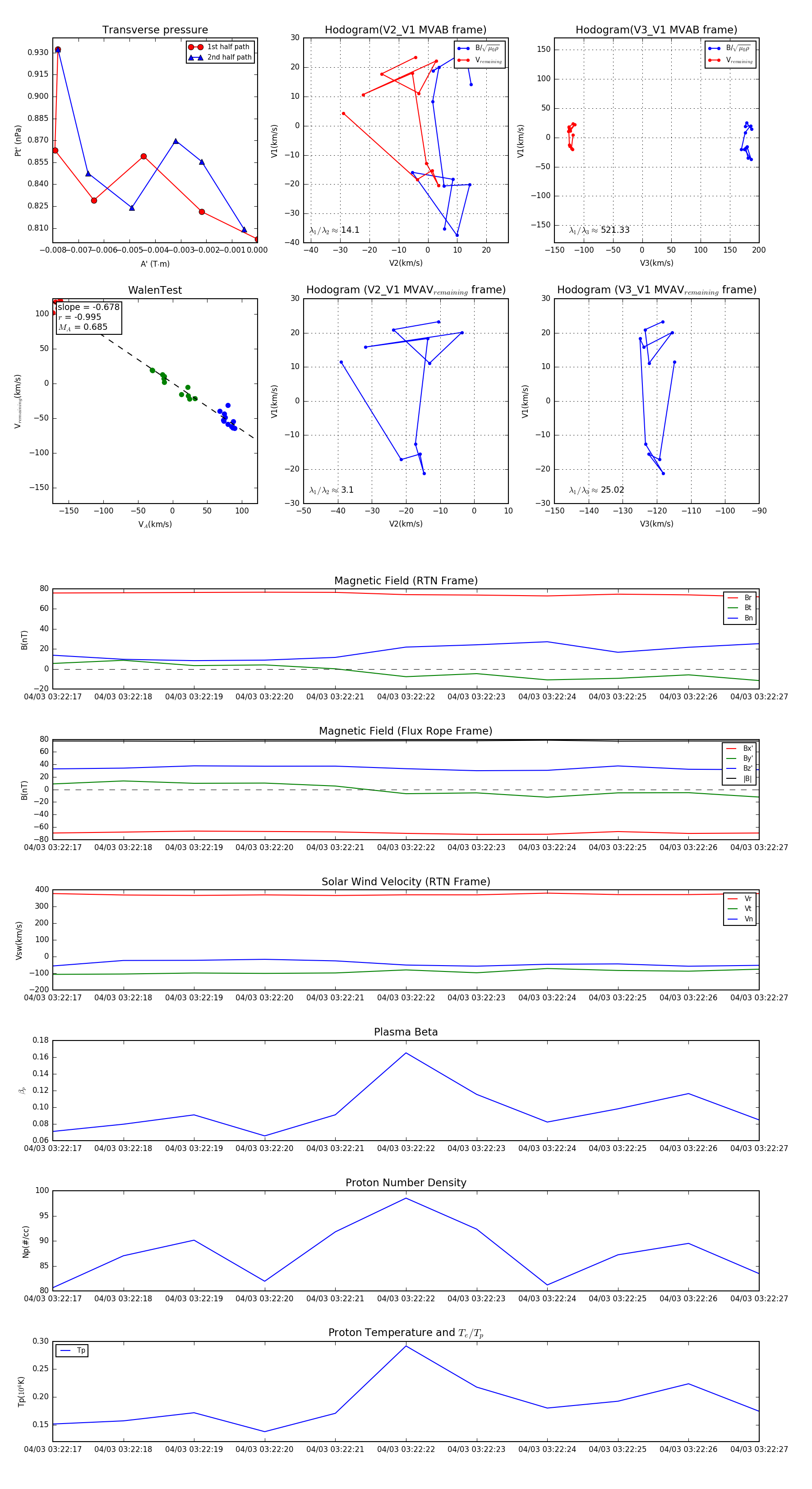
Flux Rope Event 2024-04-03 03:22:17 ~ 2024-04-03 03:22:27 (11 seconds)


plot