HOME   LIST
‹–   –›

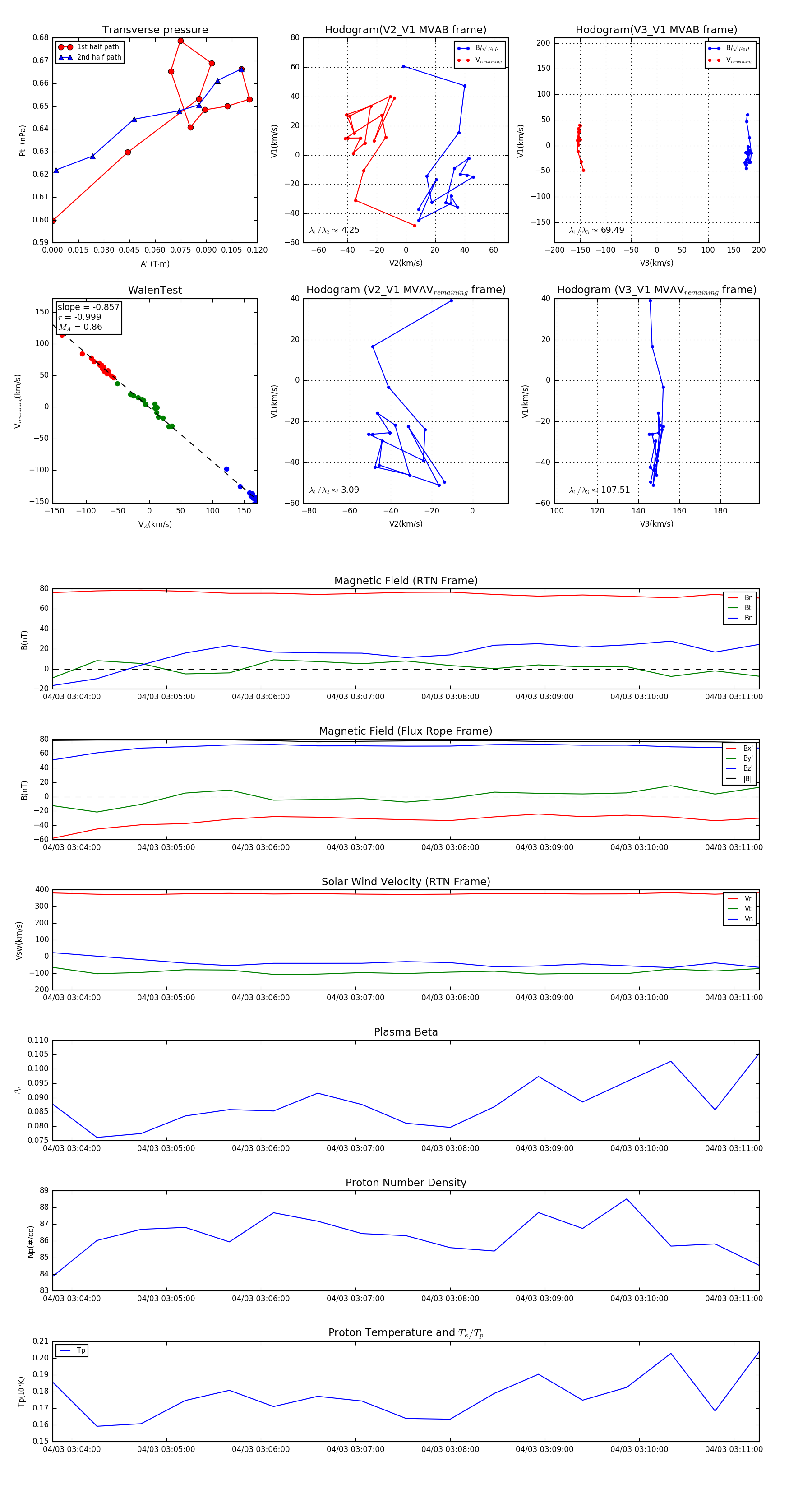
Flux Rope in 2024

Flux Rope Event 2024-04-03 03:03:48 ~ 2024-04-03 03:11:16 (449 seconds)


plot