HOME   LIST
‹–   –›

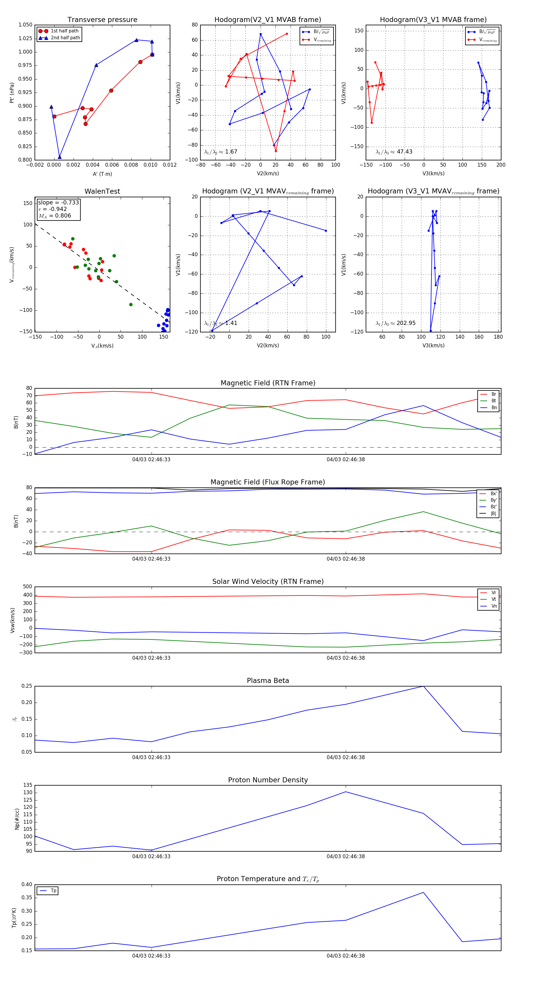
Flux Rope in 2024

Flux Rope Event 2024-04-03 02:46:30 ~ 2024-04-03 02:46:42 (13 seconds)


plot