HOME   LIST
‹–   –›

Flux Rope in 2024

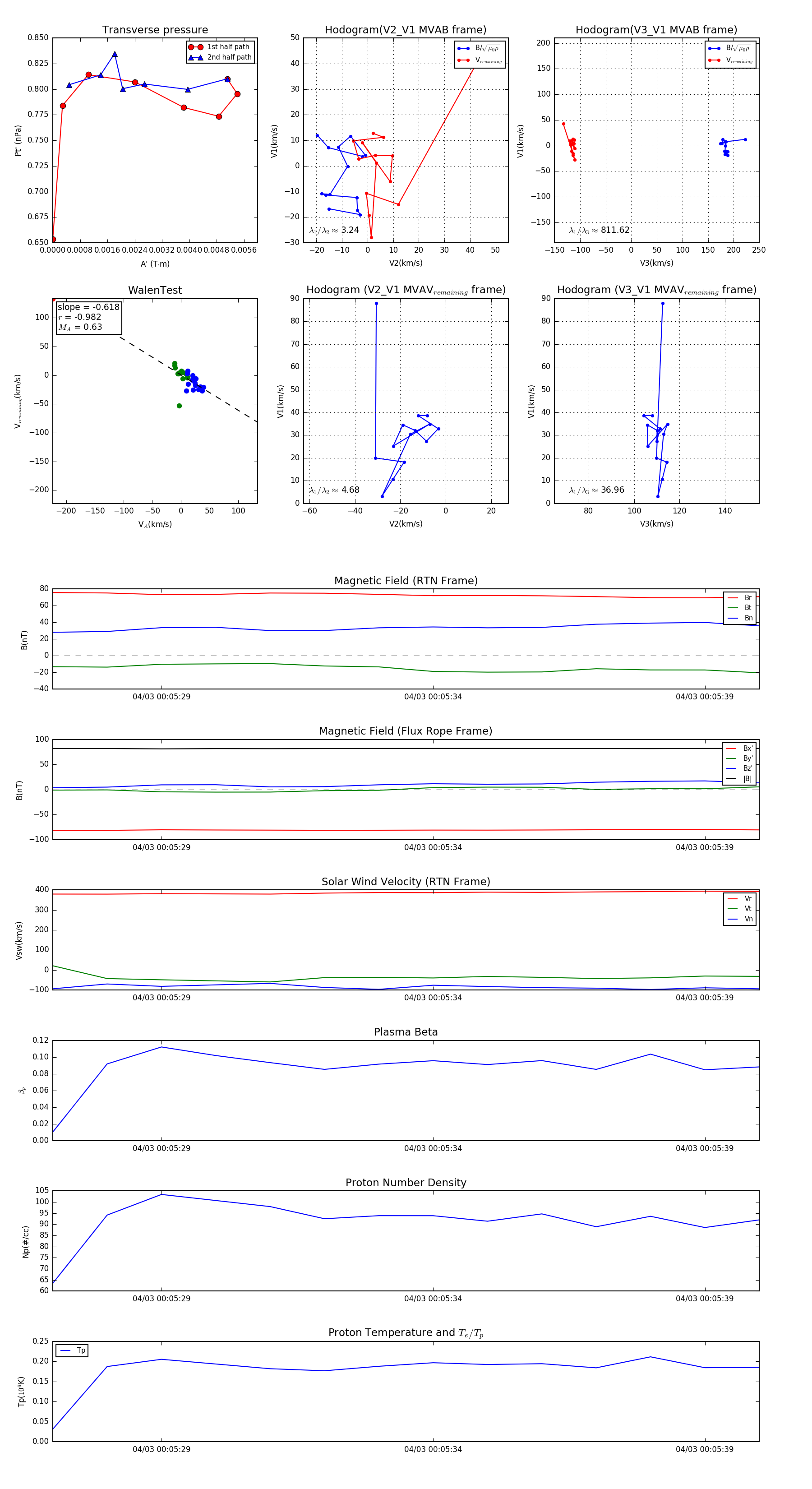
Flux Rope Event 2024-04-03 00:05:27 ~ 2024-04-03 00:05:40 (14 seconds)


plot