HOME   LIST
‹–   –›

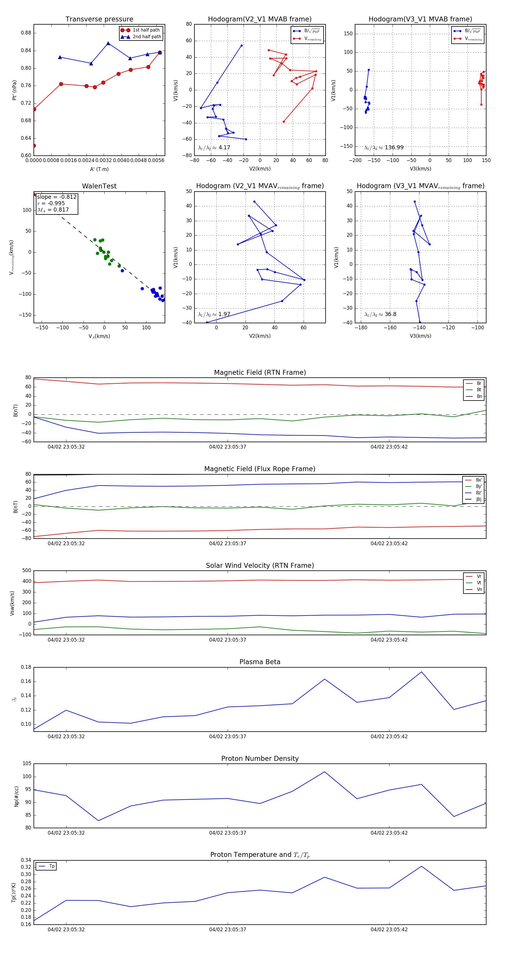
Flux Rope in 2024

Flux Rope Event 2024-04-02 23:05:31 ~ 2024-04-02 23:05:45 (15 seconds)


plot